金田式的 fujiwara-DAC  (05.06.04〜 LastUpDate:07.05.05)



Index

【1.設計編】

1.1 I/Vとアクティブ2次LPFの兼用の検討
1.2 I/VとVGAの兼用の検討 05.07.02
1.3 設計方針   05.07.02
1.4 位相余裕   05.08.10
1.5 具体的設計  05.09.06〜Update05.09.07
1.6 トランスインピーダンス・アンプ兼2次マルチプルLPFの定数の計算式     05.09.06〜Update05.09.07
1.7 トランスインピーダンス・アンプ兼2次マルチプルLPF 別の回路方式   05.09.08〜 Update05.09.10
1.8 fujiwaraDACその他の改良点  05.09.10〜Update006.01.03
1.9 決定回路    05.09.17
1.10 フィルタ回路(別の回路方式に使用した回路)の計算式    05.10.29
1.11 その他回路設計     05.11.13〜Update06.01.03
1.12 リクロック回路設計     06.07.09〜

【2.製作編】

2.1 プリント基板に部品をつけてみる  05.09.11
2.2 I/V兼フィルタ回路を作って実験する 05.10.10
2.3 ケースほか製作   05.10.10〜Update06.07.09
2.4 調整      05.10.31〜Update05.11.13
2.5 TIM歪について  07.05.05

【1.設計編】

NOSfujiwara DACDAC1704S-8を買ってしまった。(http://www.easyaudiokit.com/ を参照)もう昨年(04年)7月の話。

なかなかすばらしい出来のプリント基板であり、なおかつ、主要部品を注文されてキットにつけてくる。たいへんすばらしいものだとおもう。

しかし、回路図をみると、いろいろといじりたくなってしまう。一番は、やはりDACの出力のI/V変換とその後のポストフィルタ。金田式でスタンダードは、このさらに後にCDラインアンプを入れなければならない。ええっ、DAC出力からパワーアンプまでアンプ3台!!金田式では、あの微小なMCカートリッジからパワーアンプまでアンプ2台。一台多い。いや、ゲイン的に考えれば、パワーアンプまでアンプ一台で十分なのだ。

I/V(トランスインピーダンス・アンプ)、2次ローパスフィルタ(LPF)、ラインアンプ、この三つをなんとか最多2台に納めたい。


1.1 I/Vとアクティブ2次LPFの兼用の検討

そこで、まず、I/Vとアクティブ2次LPFが兼用できないだろうか、と考えた。ちょっと無理がある回路ではあるが、最終的には音がよければよい。
例によって例のごとく、作る前にシミュレーションで検討してみた。

このアイディアは、反転型のマルチプル・フィードバック型フィルタの回路を眺めていたら、「なんだ、これは電流入力に対してもフィルタとして働くはず・・・・定数は電圧入力とは違うであろうが・・・」ということに気が付いてしまった。
《反転アンプの入力に電流源をつないでもI/V変換回路になる》ということを知っていれば、このことに気づく。理屈は説明するほど難しくなく、いわれてみれば「ああ、そうか、でも教科書には載っていない」って感じでわかるでしょう。
早速、実験。実際の実験をするにはトランスコンダクタンス・アンプを作らねば、特性の評価ができない。これは面倒なので、シミュレーション実験とした。最近は便利な世の中となったものだ。シミュレーションは使い様、細かな特性は当てにならないが、基本動作はきちんと確認できる。音質評価にはつかえたものではないが、動作確認ならこれで十分なのだ。
そこでレポートを書いた。これを読めばおおよそわかる。まだフィルタの定数計算式を導けてはいない(恥)。 ←式は下記6に記載(05.09.06)。
ちなみに、通常のマルチプルFBの計算式はこちら→multi_fb_lpf.pdf 約68kB

I/V変換(トランスインピーダンス)アンプに2次フィルタの機能を持たせる検討 約77kB。第二版 05.06.16 (図面含む)

 それにしても、PCM1704の出力インピーダンス(I/V変換回路にとっては信号源インピーダンス)が1kΩと、なんと低いものか!なぜ低く作ったのであろうか。I/VにはオペアンプなどによるI/V変換が使われることを想定してのことと思われるが、I/V変換回路(トランスインピーダンス回路)の特性を活かすには、信号源インピーダンスは∞がよいのだ。
信号源インピーダンスをRs、I/Vのトランスインピーダンス(帰還抵抗)をRfとすると、I/Vに使用するアンプのオフセット、ドリフト、ノイズも(1+Rf/Rs)倍に増大するのである。Rsが∞であれば、オフセット、ドリフト、ノイズは1倍で出力に現れる。単なる反転アンプと考えて過言ではない。
まぁ、1kΩにした何か理由かほかにあるのでしょう(笑)。

信号源インピーダンスが低い場合のトランスインピーダンス・アンプの挙動は下記参照。

トランスインピーダンス・アンプの解析 約184kB。本格的解析ですが、間違えもあるかもしれません。内容はいっさい保証しません。(05.07.30第3版:間違え修正)

↑Top


1.2 I/VとVGAの兼用の検討      05.07.02

 

ところで、上記「トランスインピーダンス・アンプの解析」を読んでいただければわかるが、実は通常のオペアンプによるトランスインピーダンス回路(I/V変換回路)は、うまく作るとこれ単体で2次のLPFの特性になる。だから、I/V変換(トランスインピーダンス)アンプに2次フィルタの機能を持たせる検討のような回路は必要ないのかもしれないが、音質を維持しつつGB積を調整する、などといったことはかなり大変なことだ。

さらに進んで考えて、単なるトランスインピーダンス・アンプでI/Vして、それがVGAとなって、2次LPFになればこんなによいことはない・・・・と思いきや、やはり世の中そんなに甘くはなかった。VGAとするには、帰還抵抗=I/V変換抵抗を可変にするひつようがあり、そうするとQもfoも変わってしまう。

では、I/VとVGAを兼用させることはできないだろうか。これは簡単にできそうだ。ということで、下記参照。

完全対称プリを用いて、トランスインピーダンス・アンプをVGA化する  約72kB

ということで、これを読むとわかると思うが、完全対称回路をVGAに使うには、発振に気をつけなければならない。腕に覚えの無い人はGOAにしておくべき。

ただし、ここで気になるのは、I/VをVGAにするということは肝心要のI/V変換抵抗をボリュームにする、ということなのだ。音質に影響があるだろうか。電流信号が電圧信号になった瞬間に、ボリュームという不確定要素がめいっぱい入ることになる。

↑Top 


1.3 設計方針      05.07.02

これから作るに当たり、作っている途中でどんどん方針は変わりそうだが(笑)、とりあえずはI/V兼フィルタ+VGAとして考える。

VGAには10倍以上のゲイン変化量を持たせたいので、初段のI/V変換抵抗:Rfはfujiwara-DACのfujiwara氏の2.7kΩと比較して1/10以下にする必要がある。そうするとだいたい決まってきましたね、回路が・・・・

次回UPするときには、製作編になる予定。。。。。

↑Top


1.4 位相余裕      05.08.10

と製作編になる予定が・・・・

本サイトPSpiceのページに記載しているが、「帰還を掛けた状態での位相余裕のシミュレーションする」というレポートを書いていた。
これにより、より厳密にトランスインピーダンス・アンプの位相余裕をシミュレート可能となった。
これで、上記解析「完全対称プリを用いて、トランスインピーダンス・アンプをVGA化する」のシミュレーションの位相余裕をみてみた。
そうしたら、完全対称回路でステップ位相補正値が500pFで周波数特性はピークを持っているが、なんと位相余裕は53[DEG]もあった。ただし、位相がうねっており、ゲイン>1の範囲で最小位相余裕は約50[DEG@4.4MHzであった。2000pFだと、最小位相余裕で59[DEG]@977kHzとさらに余裕がある。GOAでも、位相余裕は56[DEG]と、実は完全対称アンプと大差がないこともわかった。

高域に若干ピークをもっても、どうも発振に対しては安定のようである。

↑Top


1.5 具体的設計      05.09.06〜Update05.09.07

中断していましたが、設計再開。

シミュレーションをしていたら、I/V兼アクティブ・フィルタの回路、実は抵抗が一本余計であった。

まだまだだ(私)。よく考えればわかったことだ。余計な抵抗も含め、回路は下記レポートまで。

 

トランスインピーダンス・アンプ兼フィルタ回路のシミュレーションによる設計 05.09.07 Update

 ようやく回路が固まってきた。やっと、製作開始・・・・

↑Top


1.6 トランスインピーダンス・アンプ兼2次マルチプルLPFの定数の計算式     05.09.06〜Update05.09.07

設計前に、求めてみた、といっても実に簡単であった(笑)。上で抵抗が一本無駄についていたことから、ちょっと考えたらわかった。

電流入力のトランスインピーダンス・アンプ兼マルチプル・フィードバック・フィルタの解析 05.09.07 Update 差動入力タイプ追加

計算テーブル&回路図  (電圧入力/電流入力各タイプ excelファイル) 05.09.08

差動入力のものの解析もできた。これで、差動電流出力のI/Vもアンプ一台で2次フィルタ兼用電圧シングル出力可能。最近はやりのDAC、アドバンスド・セグメント方式もこれでI/V兼2次フィルタできる。

↑Top


1.7 トランスインピーダンス・アンプ兼2次マルチプルLPF 別の回路方式   05.09.08〜 Update05.09.10

ようやく作ろう、と思った矢先、ふとしたことから別の回路を考えついてしまった。基本は、反転アンプで2次のLPFであれば、
トランスインピーダンス・アンプになってしまう、というところにある。

こちらの方法は、DAC出力端子に電圧が発生しない。その替わり、出力に大きなコンデンサをぶら下げる。

また悩み事が増えてしまった(>_<);。こちらの回路の方が作りやすそうだからだ。この回路の検討をする必要が出てきた。

また作るのが先に延びてしまう・・・・・こちらの回路はなんとか式がわかった。簡単なシミュレーションも併せて、
仮発表する。

トランスインピーダンス・アンプ兼2次アクティブLPF    05.0916   

 ※↑混乱すると悪いので、リンク削除しました。詳細は下記1.9、1.10を参照してください

このフィルタ、電圧入力でも(入力にRをつければ、反転型電圧入力のアクティブ2次フィルタとなる)、回路例がみつからない。
シミュレーションで追い込んでよい定数を見つけるのは簡単にできそうだ。   (05.09.10)

↑Top


1.8 fujiwara-DACその他の改良点    05.09.10  Update06.01.03

上の7の回路で進みそうな気がしてきた。その前に、DAC1704S-8の回路の変更予定点をいくつか。

 

modi4

 ★まず、上図のように、保護抵抗220Ω//コンデンサ1000pFを入れる。これがないと、入力に大レベルの信号が万が一にも入った場合、
 +5VやGNDにショートしてしまい、入力につないだ別の機器の出力をショートすることになり、つないでしまった
 機械を壊す。本来はD1,D2はC2よりも後に入れる。
 C2→0.01μFとして、並列に270Ωを追加し、保護ダイオードをICの入力側に入れる。 (05.09.11)

 C2→0.1μF(セラミック)+270Ω直列を追加し、保護ダイオードをICの入力側に入れる
 回路をよく理解していなかった・・・・C2にパラに抵抗を入れる場合、抵抗値は数100KΩ程度にしないと動かない。
 ロジックの入力端子のDCレベルがR2によって持ち上がってくれなければならないため。S/P DIFは±0.2V振幅が規格である。(05.10.31)

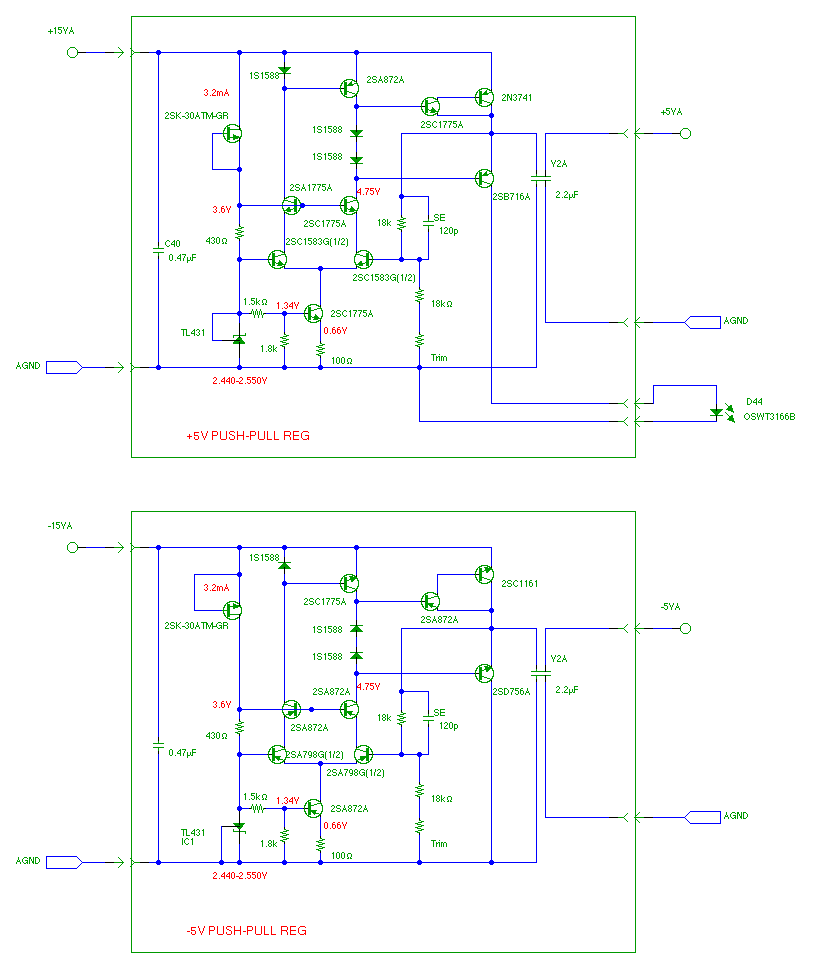
★VDD,VEEの安定化電源は金田式プッシュ・プル・レギュレータを用いる。それに伴い、アナログ5V系の電解コンを小さめに
 変更する。

 ★IC13 3.3Vロードロップ・三端子レギュレータは、リニアテクノロジーのLT1587CT-3.3を使うこととする。高速のようだ。
 ほか、ナショセミのLM3940ITなどもある。→LT1587CT-3.3はピンコンパチではないので、基板上で修正を加える(05.10.31)。

 ★+V,-Vラインは非安定。バッファアンプは金田式を予定しているので。

 ★TOSLINKラインも、入出力つける。TORX179、TOTX179である。

 ★Cはマイカを多用する。当然、クロックの18pFはディップマイカが妥当である。温度変化が少ないため、クロックが安定する。
 ほか、C9もマイカでよい。C8は値が大きいので、高精度のフィルムとする。

 ★整流ダイオードは、31DF2をつかう。最近安いし、金田式的としては当然の選択である。ピンが太く、基板の穴に入らないので、考える。

 ★ディジタル電源はスペース省略のため、よほどAC−DCにしようかとも思ったが、やはりそのままとした。しかし、パワートランスは
 出力9Vacのものをつかう。レギュレータがロードロップではないためだ。
 リップルまで含めて考えると、8.8Vacくらいほしいところである。EIコアのパワートランスには、ショートリングを巻こう!
 漏れ磁束がちょっとだけ減る。ケースに取り付けるときも、基板と斜め位置にすると、誘導が減る。

 ★基板は、アナログ部分と整流回路1セット部分は全く使わなくなった。そこに取り付け穴をあけ、支柱を立てて、二階建て基板とする。二階には、ディスクリートI/Vとプッシュ・プル・レギュレータを載せる。これにより、アンプ部分はすべて
 金田氏指定AT−1基板になる。また、基板の取り付け穴が4箇所では、この大きさにしては少ないので、真ん中あたりに
 一カ所追加する。

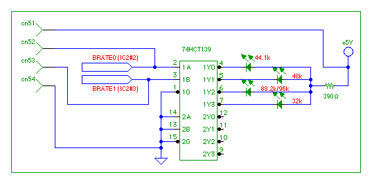
 ★サンプリング周波数表示を追加する。74HCT139ほかの回路を追加し、DIR1703Eから出ている信号を利用してつくる。
 fujiwara氏のHPをみたところ、みなさん、やっている例は少ない。
 おそらく、信号線をこの石から取り出すのが大変そうだったからではないだろうか。
 願わくば、SOP用空きパターンと、DIP用空きパターンを基板の余っている箇所にいくつか設けてもらえば、楽であった・・・(05.09.17〜 UpDate06.01.02)

     SamplingF 
     高輝度LEDで光るであろう・・・VF=3〜3.4Vの場合で約5mAで光らせる回路

 ★UnLockの追加
  PLLのロックがはずれたときに表示を追加した。上記サンプリング周波数表示の基板に追加する。IC2#27より信号をもらう。(06.01.02)            

     UnLock

↑Top


1.9 決定回路    05.09.17

一応、回路が決定した。変更する可能性はある。さんざん考えた方法ではなく、あとから考えた別方式。

トランスインピーダンス部決定回路(05.09.16版)  (05.09.17)

この回路の方が、精度が出せる。

↑Top 


1.10 フィルタ回路(別の回路方式に使用した回路)の計算式    05.10.11〜 Update05.10.22

 

今回のI/V兼フィルタ最終回路の反転型フィルタ(通常の電圧入力タイプ)の計算式を導いた。
このフィルタは、ADCの入力バッファのフィルタなどによく用いられている例がある。
最終決定回路のもととなっている。

ミラー効果利用型アクティブ2次LPFフィルタ計算式 第2.1版 (05.10.11〜 Update05.10.29) 

05.10.22
某fujiwara-DAC総本山のBBSにて、ねも八氏から指摘を受け、Qを含め、再度計算し直して上記にアップし直した。
ωoは同じ値であったが、Qが違っていたので、参考に。
これをまとめるに当たって、ねも八氏のご助言をいただいた。生まれて初めて(笑)アクティブフィルタの計算を行ったわけだが、やはり人の手助けを必要としたわけだ。うーん、まだまだ。

おそらく、ある程度簡略化すると以前の式に変形できるのであろう。ま、そこまでやらないが。基本的にはCfがCoの関数になって2次のフィルタとなる考え方は合っているもよう。

シミュレーションして検証したが、おおよそあっている。気をつけなければならないのが、ZL>>Ro×Rfでなければならないこと。負荷が重くなると、Qに影響する。RoとRfとの責が大きい時には要注意である。

また、このシミュレーションのなかにZiとZoの解析結果も記載した。Zoはおもしろい特性になる。

そして、これを計算する際に便利なように、MS-Excelでの計算テーブルも作ってみた。一ページ目がRo,Coを求めるテーブル、2ページ目がQ,foを求めるテーブル。
このフィルタ、どこかに書いたが、よくADCの入力のアンチエイリアジングフィルタに用いられている。差動の場合、Coが半分の値になるが、この計算が使用可能である。

 

ミラー効果利用型 2次 LPFシミュレーション    (05.10.22)

ミラー効果利用型 2次 LPF計算テーブル MS-Excelファイル    (05.10.22)


ところで、3次のフィルタも作ることができるのだ↓・・・・・たぶん数次までつなげていけば作れる。
この計算式は・・・・気が向いたら(笑)。

3次フィルタ回路

サーレン・キーでもマルチプルFBでも、3次以上のバタワースフィルタをアンプ一台で作ることができるようである。
急峻な肩特性は期待できないが、-18dB/oct以上の傾斜のフィルタをつくることができる。

今回フィルタを少しかじってみて、一つのことに気がついた。よく使われているサーレン・キーは、アンプのオープンループ・ゲイン(数10dB)以上のフィルタリングはできない、ということ。周波数特性が数10dB落ちたところで平坦になってしまう。ところが、ミラー効果利用型とかマルチプルFB型などの反転型フィルタでは、ずーっと落ちていく。この差は大きいのではないか?
サーレン・キーは超高域をしっかり落としたければオペアンプも含め、フィルタを何段かカスケードにしなければならないが、反転型フィルタでは一台のオペアンプに数次の次数を持たせ、カスケードにしなくても超高域(10MHz〜100MHz以上)も落ちてくれる。回路が反転形なので、反転アンプが減衰器にもなることを考えれば、理屈は簡単に理解できると思う。
「超高域までしっかり落とす」には、反転型に限るのではないだろうか。

↑Top


1.11 その他回路設計     05.11.13〜 Update06.1.2

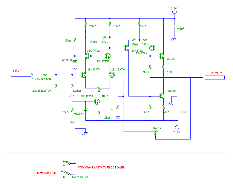
VGAバッファ

VGAバッファアンプ回路

 金田式パワーアンプに音量を合わせるため、ATTを追加した。オフの時、一般のアンプ用のゲインになる。(UpDate 06.01.02)

ppr

±5V プッシュプル・レギュレータ 

基準電源はTL431を使用。そのため、定数を金田氏の設計されたものとは変更してある。

電源修正(UpDate 06.01.02)

 

ミュート回路図

ミューティング回路

ロジックで作成。

UNLOCKがL、ディジタル用5Vが立ち上がり、アナログ+Vが立ち上がり、ミュートSWオフのすべての条件が満たされて出力が出る。
ディジタル用電源の整流平滑直後の電圧の立ち上がりを検出し、ある程度時間を稼いだ後、立ち上がるようにする。
電源が切れた場合はダイオードで放電するようにして直後に切れるようにする。
アナログ+VはパワーSWと連動してON/OFFさせているので、そちらのルートでもパワーオフ直後に切れるが、上記の回路でパワーSWをオフにしなくてもACが切れると同時に切れる。

1SS108はSBD。

(05.11.27)

ブロック図

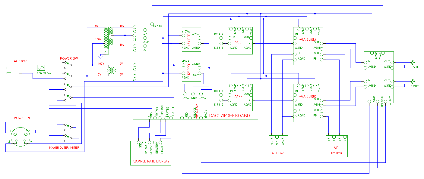
全体のブロック図(06.01.03)


1.12 リクロック回路追加     06.07.09

 

リクロック回路を追加した。

回路は左記の通り。

リクロックは、PLL等で発生したジッタを減らすことが目的と思われる。が、この回路での効果は限定的なものである。

本来はデータをFIFOかなにか、メモリーに蓄えて、正確なクロックで出力するという回路が必要で、そうしたいところだが、とりあえず、流行っている(^^;;簡単な回路ですませることとした。

クロック周波数は90MHz。fujiwara氏によると、48MHzでもリクロックが動作した、ということだが、これは48kサンプリングの場合のようである。96kサンプリングにすると速度が追従できないので、VHCシリーズのロジックと90MHzのクロックとした。


↑Top


【2.製作編】

2.1 プリント基板に部品をつけてみる        05.09.11

 まだ設計が終了していない(笑)が、作り始めた。
 

dir1703

DIR1703 半田付けアップ

フラックスがちょっと汚く、あまりアップにするもんじゃないかもしれないが、こんな感じ。

fujiwara氏よりきたないですな(笑)

ただし、この半田付け、ふつうの”細め”の鏝先(表面実装用ではない)と、0.65mm経の半田(アルミット)によってのもの。そのことからすれば。

dir1703_2

周囲の部品もつけた状態、マニュアルにある角度から。

C9は買い忘れ。

抵抗はSN14K2C(KOA)、右の大きなフィルムはポリプロピレンECQP(1%/Panasonic)、18pFはディップマイカ(双信)。

基板製作1

必要部品を取り付けた状態
DACチップ周辺の電解コンデンサは半田面配置。なぜなら、亀の子基板を載せるためである。DAC出力パターンは半田面でカット。
左上は出力トランス。コアはアミドンFT-51#75、IN:OUT=27T:4T、これは私のDACで実績がある。96kが通る。
三端子は一カ所のみ。ちゃんとマイカシート&ブッシュによってとりつける。ヒートシンクの下にGNDパターンが這っていて、レジストがかかっているとはいえ、いつヒートシンクとショートするかわからない。レギュレータは横向きに配置すれば、ヒートシンクの下にパターンを這わせるべきではない。むしろ、フィンにあわせて穴をあけるべき。ほかの安定化は金田式プッシュプルレギュレータにする。DACチップのアナログ部分には絶大な音質向上が期待できる(ADCで実感)。
右の整流ダイオードは31DF2。穴を
φ1.6mmに広げ、レジストが剥がれている部分がなくなって半田付けができないので、カッターで半田面のレジストを大きく剥がしておく。
電解コン、トランス、大きい素子などは、ホットボンドで固定する。保護ダイオードは裏面に。前述(1.8章)参照。

ショートリング

ディジタル電源用トランスにショートリングを巻く。半田付けして、電気が一周くるりと回るように。一部の磁束が電流になって、熱として放出され、その分漏れ磁束が減る。3Mのエンボス加工銅箔テープを利用しているが、エンボスである必要はない。寺岡テープの銅箔テープの方が安いし、十分である。端子とショートしないように、配線後は熱収縮チューブなどで保護すること。リングはグランドに落とす。
トランスは(株)菅野電機研究所製SP-903,9V0.3A。秋葉原でよく見かける。fujiwara氏指定の7Vacでは低い。家庭にくる商用電源は100Vac±10%を見ておこう。三端子にロードロップのものをつかえば、8Vacでもよい。負荷が重くなるとリップルも大きい。アナログにはRコア18Vac×2、静電シールド付きの予定。


このトランスは8Vac以上で大丈夫と思われます(08.04.02追記)

↑Top


2.2 I/V兼フィルタ回路を作って実験する     05.10.10

 ようやく実際に作ってみた。
 基本設計は、先のシミュレーションを基にして、下記のような回路となった。

ivフィルター回路図


実際にこの回路を作って、周波数特性の測定を行った。前に「トランスコンダクタンス・アンプを作るのは面倒」とほざいてしまったが(^^;、作ってみた。回路は未公表。
その様子を下記に示す。

 

測定ブロック図

oscはNFのSY-118,出力インピーダンスが75Ωで厳密には次段のトランスコンダクタンス・アンプの入力インピーダンスとマッチングがとれていないが、この帯域なら問題ない。ただし、レベルの計算が必要となる。
トランスコンダクタンス・アンプは、自作。100μSの増幅度である。帯域5MHz以上確保できているが、負荷容量に依存する。このばあい、問題がないと思われるが、最短距離で次段につなぐ。
DUTが被測定回路。トランスインピーダンスが220Ω。2次LPFで帯域が約40kHzのはず。
最終段は、作ったトランスコンダクタンス・アンプの増幅度が小さいので、手元にあった×11のアンプを設けて、その後、振幅を観測した。出力をオシロスコープにて観測して測定を行ったので、精度が若干落ち、微小レベルの測定が困難で200kHzまでの測定となった。

IVフィルタ 基板裏

測定の様子

上は作った基板の裏側。BNCコネクタを直結している。最短距離で入力までつなげるためである。

実際に測定している様子。左の箱がトランスコンダクタンス・アンプ、BNC P-Pで直結。右にちらっと写っているのが×11アンプ。

周波数特性グラフ

実験結果である。測定ブロック図を参考に、各所のゲインを考慮してDUT部の特性を求めている。
上図はトランスインピーダンスの周波数特性である。低周波でのトランスインピーダンスは219.1Ω。誤差220Ω±1%に入っている。-3dBのポイントは約39kHzと理想的。そのときのトランスインピーダンスは153.4Ω。特にピークも持っていない。50kHz/100kHz間でのスロープを見たところ、-11.48dB/octと、見事、2次のLPFとして機能している。若干目標に足りない値だが、誤差などを含めればこんなところであろう。

と、なんとも理想的に動作しているではないか!
ようやく終着点が見えてきた。
金田式がI/V変換にも使える。オペアンプでもよい、という方々は、簡単に応用できるはずである。オペアンプを一台減らせる。

↑Top

 


2.3 ケースほか製作      05.10.10〜Update05.07.09

 ケース加工など

 

HRJ-700

S/PDIF用に使用した、スーパートロンもどき、ではなかった、スーパートロンと同じ形状のRCAピンジャック・MSK(株)HRJ−700である。が、左右、ちょっと違う。左が旧品、右が新型。三カ所空いている穴の深さと、ねじの周りのプラスチックの形状で区別が付くが、これが同じ店で複数購入して混ざっていた。

何が問題か、というと、左の旧品は欠陥がある。パネルに取り付ける際、ナットを締めていくと、中心の円形の絶縁プラスチックとねじが切ってある円弧状の金属との間の隙間が広すぎて、二枚の円弧状の金属が中心方向に寄ってくる。つまり、ねじの経が縮んだも同然となり、あるトルクまで締めると、ナットが”パチン”とはずれてしまうのだ。いくら締めても締まらない。

右の新型はその点、改良されている。

スーパートロンに黄色がないので使ってみた。

※ヒロセじゃなくてMSKでした。(06.07.17)

イモネジ

サトーパーツの金属製つまみは、留めるネジがマイナスのイモネジである。ところが、これではしっかり締まらない。思い切り締めようとすると、ネジ山がつぶれる危険性がある。

そこで、六角ネジに変更する。
左の写真のイモネジの右から付属品(M4)、M3×3、M4×6である。M3×3とM4×4か×6を数個買って取り替えるのに用意しておくとよい。たいした値段ではない。しっかりシャフトに食い込むように締められる。当然、六角レンチセットも買っておく。M4は対面2mm(写真右のレンチ)、M3は対面1.5mmのレンチで締められる。

ロータリーSW加工

入力セレクタ用、アルプスのSRRNタイプのロータリーSW。使用するシャーシ、タカチOS70-32-33SSのパネルは3mmの厚みがあり、それと使用するつまみに合わせてシャフトを切断する。
切断する際、シャフトを小さめのペンチやバイスで固定し、SW本体は固定しないこと。
また、回転止めストッパーも1mmまでヤスリで削ってしまう。すると、回転止めの穴はパネルに貫通させずにすむ。パネルの表から見て、見栄えがよい。

ミュートSW

ミュートSWをつけた。予定するバッファアンプがVGAのため、音量を0まで絞れないためである。

これも、OSシリーズのパネル厚が厚いのを利用し、パネル自体にM6×0.75ピッチのタップを立てる。こうすることで、表にネジ止めが見えない。

これは、金田氏の発案である。もう10年も前、某新冠で目撃した手法。

せっかく、バリの少ないウルトラ武蔵ドリルで開けたのだが、タップを切ると、バリが出る。バリ取りがちょっと下手であった(反省)

裏は↓

ミュートSWうしろ

裏面の様子。回転止めがつけにくいのでつけなかったが、つけられないことはないか?

裏のナットを締めて固定する。

このトグルSWはGタイプ、つまり微小負荷用で、足が金メッキされている。信号用にはこちらを使おう。逆に間違って電源用に使うと、金が溶けて溶着するので注意する。
微小負荷タイプは、0.4A、28Vが最大定格である。対GNDで使う限り、±28V電源のものにまで使える。

日本開閉器のサイトから通常のトグルと同様に直接購入可能である。

光コネクタボード取り付け

背面に配置した、TOS LINK用ボード。アングル部分にシャフトを立てて取り付ける。

配線コネクタは、シングルラインのDIP用ICソケットの二段重ね。上の方に直接ケーブルを半田付けしてしまう。

LED基板の取り付け

TOS LINKと同様に取り付ける。デコーダICも載せてしまう。すると電源も含めて配線はたった4本でできる。

PCB取り付け

このように、アングル部分に10mmのシャフトを立てて取り付ける。

アングル側の穴には皿モミして、皿ねじで止める。

サンプリングモード

サンプリング周波数の情報を得るための改造。先に回路図を示した。

貼り付け基板から信号と電源を取り出し、LED基板へ配線する。

3.3Vレギュレータ用ポスト取り付け

3.3Vレギュレータの取り付け穴の裏のランド、穴のスルーホールを削り取り、レギュレータはマイカシートとブッシュで絶縁して、裏は金属ポストでシャーシに取り付ける。
放熱効果を多少期待する。

↑Top

 

ケーブル末端処理

同軸ケーブルの末端処理。

この方法が簡単。熱収縮チューブの真ん中辺を半分だけ切り込みを入れて、その穴からホット側だけ出す。

←のケーブルは3C−2V(S/P DIF用75ス

 

(05.11.13)

内部

内部の配置。右下のトランスは斜めについている。フラックスの影響を少なくする方策。ただし、この回路の場合、特にハイゲインではないし、トランスから信号回路まで距離が離れているので、特に効果はないと思われる。ある意味、今回のトランス斜め配置はパフォーマンスである(^^;。

真ん中には+5,−5VPPR。左側にVGAバッファ。その下のスペースに、今後、ミューティング回路を付け加える予定。

 

(05.11.13)

リアーパネル

「DC IN」は、外部アナログ電源入力コネクタ。電池をつなげる予定である。その右のSWは、その外部電源を使用するかしないかの選択SWである。

 

(05.11.13)

teledyne relay

ミューティング回路に使う予定のハーメチック・シールド・リレー、テレダイン712-6。6Vであるが、秋葉原の某店で安く売られていたときに購入したもの。現行品であるが、正規ルートで買うとかなり高いので、6Vという使いにくい電圧も我慢。

データ等は↓参照。

http://www.teledynerelays.com/electromechanical/712.asp

(05.11.13)

ミューティング基板

MUTE基板を追加した。

 

 

(05.11.27)

recklock基板 リクロックの基板実装の様子。

秋月のハーフピッチ・ユニバーサル基板を適当にカットして、3Mのエンボス加工銅箔テープを貼り、不要部分を切り取ってICと水晶モジュールを乗せる。

裏には絶縁シートを両面テープで貼り付け、さらに両面テープで基板の空いているところに貼り付ける。

この基板は、ちょうどロジック信号が部品面に顔を出しているところがあるので、そこをカットして、ビア穴に配線してしまう。

(06.07.09)

熱結合 ドリフトを減らすため、VGAバッファアンプを改良。

1.出力Trを熱結合:
2SC984はケースが金属なのに何処の足とも接続されていないので、シリコングリスを塗って、二重に熱収縮チューブをかぶせた。

2.初段FETを2SK30Aペア→2SK58へ:
 若干gmが大きくなるが、問題ない様子。

(06.07.09)

↑Top


2.4 調整      05.10.31 〜 Update05.11.13

 

chk1

引き気味ショットだが、目下調整中。

下にあるのが、ALESIS ML-9600。96kの信号を受けているところ。LED表示が正しく切り替わる。PLLはとりあえず正確に動作している。
パワーLEDは、秋月で購入したOptoSupply社のOSPK5111Aというピンク色。青や白も飽きたので。
正面にS/P DIFのCH4入力をつけた。ポータブル機で再生する場合にはフロントパネルに一つ入力があった方がよい。

ほかのLEDは同じく秋月で購入のOSWT3166B。これもかなり高輝度、もう少し光量を減らそうと考えている。まぶしすぎる。

↑Top

 

調整は、まず電源の確認とプッシュプル・レギュレータの電圧のトリミング。±0.05V以下に合わせたいところ。

電源を確認後、電源配線をアンプ基板まで行う。

信号ラインは、I/V基板は裏から最短コースでDACの出力ピンと接続する。

I/V部のオフセット調整、アイドリングの確認などを行う。

次にVGAバッファとミューティング回路をつなぎ、出力コネクタまで配線する。

VGAバッファのオフセット調整とアイドリングの確認。ボリューム最大で行う。

(05.11.13)

GND配線1

出力の高周波ノイズが小さくなるようにいろいろとGNDラインを変更してみたが、簡単にノイズが減る。

ディジタル側の取り付けスペーサー二カ所でシャーシにGNDを落とすとよいことがわかった。

本来はもっと時間をかけていろいろみたい・・・・

 

(05.11.13)

↑Top

 


2.5 TIM歪について      07.5.5

一時期、某BBSでI/V変換につかうアンプのスルーレートがTIM歪に関係する、との指摘があり、検討した。

たぶん、大きな問題にはならない。

 検討内容はこちら

 「金田式完全対称回路によるI/V変換回路のTIM歪についての検討」  (07.05.05)

↑Top