I/V変換兼2次アクティブLPF まとめ

  (07.04.21〜)


 当HPの、「金田式的fujiwara-DAC」で採用した、I/V変換(トランスインピーダンス)アンプと2次LPFを兼用した回路をまとめました。対容量負荷位相補償回路(ループ内補償)と同じ回路構成になってしまい、混同するかたもいらっしゃいますので、その点も書きます。

-----------  参考リンク  ---------------

トランスインピーダンス部決定回路(05.09.16版)

ミラー効果利用型アクティブ2次LPFフィルタ計算式 (第2.1版)

---------------------------------------------------

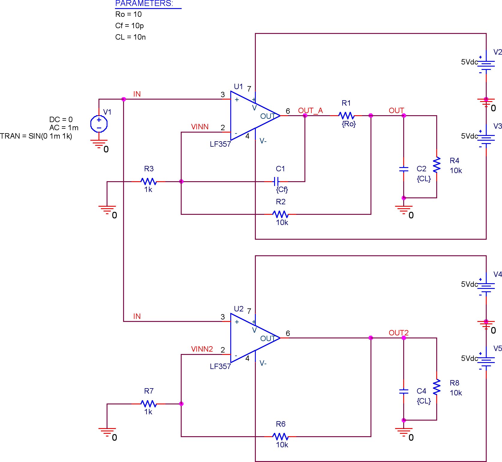
 図1

 この回路が今回基本とした2次LPFの回路となります。仮称・ミラー効果利用型と勝手に名付けました。(既出の出版物・文献等、発見されたかたはご連絡ください。)反転型でもそのままフィルタとなります。I/V変換にすれば、それでも2次のフィルタとなります。

 出力にぶら下がる容量が定数に効いてくる、ROが出力ダイナミックレンジを狭める、という欠点がありますから、あまり広くは使われていません。しかし、DACではこのアンプの後にバッファ(ラインアンプ)を設ける必要があるので、ハイインピーダンスで後段で受けることができるので、この回路を使用できるわけです。

 これは、容量負荷に対する”ループ内位相補償”とまったく同じ回路で、これと間違われるかたがおられるようです。その点も解説します。(定数の決め方が違い、また、結果、周波数特性も全然違います)


【容量負荷対策のループ内位相補償回路の考察】

 では、先に、よく間違えられる、容量負荷に対する位相補償の回路を考えてみます。LF357モデルで考えます。容量負荷CLによって位相余裕が無くなった状態を補償してみます。

図2

上図の上は位相補償を入れてある回路、下は位相補償なしで容量負荷によって位相余裕が無くなっているものです。

まず、上の回路でR1(RO)がほぼ0(0.01Ω)の場合。C1(CF)=10pFのみによって位相補正をします。すると図3のように、位相余裕が約8degであったのが補償後に46.5degに増えています。

図3 上が位相、下がゲイン

さらに、R1に10Ω入れると、位相余裕が約71degとさらに増えて安定化します。(図4)

図4 上が位相、下がゲイン

この回路は、R1という若干の抵抗を入れることで、出力のダイナミックレンジが減り、出力インピーダンスも増える欠点がありますが、容易に位相余裕を持たせることが出来るテクニックです。

※参考文献:OPアンプ大全 第4巻・「OPアンプによる増幅回路設計技法」(アナログデバイセズ著・CQ出版社)p130


【フィルタとしての動作】

図1の回路の各定数を以下の式で決定すると、2次のバタワースフィルタになります。ただし、この回路も、また、負荷にぶら下がるRやCの影響を受けますので注意が必要です。

1.非反転フィルタ回路(図1)

fo=1/2√(RO*RF*CL*CF)

GAIN=RF/RG+1

Q=√{(CL*RO*RF)/CF(RO+RF)2}

2.反転フィルタ回路

図5

fo=1/2√(RO*RF*CL*CF)

GAIN=-RF/RG

Q=√{(CL*RO*RF)/CF(RO+RF)2}

3.差動フィルタ回路 (各社ADCチップの入力バッファ兼アンチエイリアジング・フィルタ回路例によく用いられている)

図6

RO1=RO2=RO, RF1=RF2=RF, CF1=CF2=CF

fo=1/2√(RO*RF*CO/2*CF)

GAIN=RF/RG

Q=√{(CO/2*RO*RF)/CF(RO+RF)2}

4.I/V変換兼2次アクティブフィルタ

図7

fo=1/2√(RO*RF*CL*CF)

TRANSIMPEDANCE=RF

Q=√{(CL*RO*RF)/CF(RO+RF)2}