DSC回路の入力インピーダンス

  (08.07.5〜08.08.30更新)

各グラフ、マウスの右クリック(Windows)、[control]+マウスクリック(Mac)の「画像を表示」で大きくなります。


 DSCとは、Differential to Singlend Converterの略らしいですが、一般的言い方ではなさそうです。差動信号をシングルの信号に合成するアンプです。±の加算回路、と思えばいいです。
 音響屋だと、「バランス-アンバランス変換」というと思います。

 差動出力DACチップのフロントエンドによく使われ、金田式でも採用しています。

 この回路、±二つの入力がありますが、入力インピーダンスにおいて、”落とし穴”があります。全てのRを同じ抵抗を使えばバランスが取れる、と思いがちですが、それだと±入力のインピーダンスが一致しなくなるのです。

 非反転入力は2Rであることがすぐに判りますが、反転入力のインピーダンスは、反転入力のアンプなので、R?本当?

 シミュレーションしてみました。こうなります。


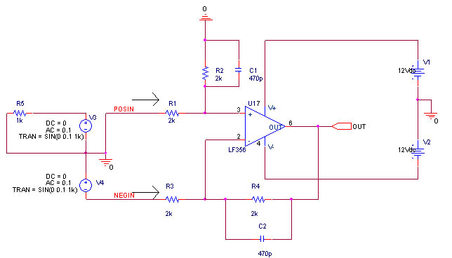
FIG1

図1 シミュレーション回路

これがシミュレーションした回路。MJ三月号P31の図や、TIのPCM1794のデータシートに記載されているものと同じです。

FIG2

図2 シミュレーション結果

 図2がAC特性のシミュレーション結果。fc= 164.49740kHzで、フィルタ定数470pFと2kΩからの計算値・169.3kHzと近い値を示しています。

 では、ここで入力インピーダンスを見てみましょう。みかたとしては、V3に対してR1、V4に対してR3への入力電流を見てやればよいです。

FIG3

図3 +、-各入力のインピーダンス特性

 図3の入力インピーダンス特性のシミュレーション結果です。縦軸は単位は「Ω」です。計算は[入力電圧]/[入力抵抗に流れる電流]で表示しています。みてみてください。+入力(POSIN)は100Hzで4kΩです。R1+R2で2k+2k=4kΩなのであっています。

 問題は-入力(NEGIN)です。シミュレーション結果:1.3333kΩ。ちょっと考えると、あ、なーんだ、そうりゃそうだ、となりますが、+入力のそれの1/3です。

 なんでそうなるのか?

 ちょっと考えてみましょう。まず、+入力を殺す(V3を入れないでGNDに落とす)と、

FIG4

図4 V3を入力しない回路

その結果は、

FIG5

図5 図4の結果 -入力のインピーダンスは2kΩ

 図5がシミュレーション結果ですが、-入力(NEGIN)は2kΩと、+入力が無くなると、さっきと違うインピーダンスになっちゃいます。

 これは、OPAMPのマイナス入力端子がプラス入力端子とバーチャル・ショートであるためです。±の入力に逆相・同振幅が加わると、R3の両端を考え、入力側端子はV4の電圧、OPAMP側の端子はV3の半分(R1とR2で分圧されるので)が加わり、R3の両端は

V4 - 0.5*V3=1.5*V4

なぜならV4=-V3

と、V4の1.5倍の振幅にさらされているのです。R3の抵抗は見かけ上、1/1.5の1.333kになったも同然です。ですから+入力(POSIN)が無くなると、V3が発生しないので電圧が半分になり、R3のOPAMP側の端子はGNDにバーチャル・ショートなのでR3は2kΩのままです。この場合は反転アンプなのでR3が入力インピーダンスそのものになるからです。

 対策としては、R3,R4を3倍、C2を1/3にすることです。

FIG6

図6 入力インピーダンスが合うように対策

E24にない変則的な値ではありますが、図6の対策をすると、図7の様に入力インピーダンスは±とも、4kΩになります。

FIG7

図7 対策後の入力インピーダンス特性

FIG8

図8 対策後の周波数特性

 図7,8が対策後です。±の入力インピーダンスが4kΩ、周波数特性も、fcが若干違います(164.198kHz)が誤差の範囲です。

 実際の回路では、E24などからうまい値を選んで決定してください。

 ということで、このDSCの前につくI/V変換が完全対称などの金田式だった場合、付加抵抗でオープンループゲインが影響を受けてしまいます。これは、±入力のインピーダンス、あわせておいたほうが無難なのではないでしょうか?フィルタのコンデンサの定数は、並列のRとの時定数が一緒になるように(積が同じ)合わせればよいです。

 当然、前段のアンプの付加駆動能力が十分にあるのであれば、気にするほどのこともないのですが、これがもし高周波アンプだったばあい、高域でのCMRRに関わってきます。是非入力インピーダンスはあわせなければなりません。


 追記(08.07.07):

 ちょっとこの回路が判りにくいというかたがいらっしゃったので、追記します。

DSC原理図

図9 原理図

 V3,V4は位相反転、同振幅の理想電圧源。V3から、R1とR2で分圧され、OPAMPの+入力(A点)にV3/2の電圧が加わります。

 A点とB点はバーチャル・ショートなので、帰還によっていつも”ほぼ”同じ電圧になるようにB点の電圧はA点の電圧に追従します。

 すると、R3にとっては、B点は電源でドライブされているも同然です。V4と逆振幅で、かつV4/2の電圧でB点はドライブされているのです。R3は、入力側はV4、OPAMP側はV4/2の電圧でドライブされ、1.5×V4の電圧がR3の両端にかかることになり、流れる電流はそれだけ増大します。

 V4から見て、R3に電圧を加えるとそれだけの電流が流れる、というのであれば、その電圧/電流がV4の負荷抵抗となります。

 で、V3のおかげで予期せぬ負荷になっちゃいます。

 じゃあ、もっと意地悪して、元の回路にV3に10kHz、V4に1kHzの信号を加えると、どんなになるのでしょう?過渡応答のシミュレーションをやってみました。

意地悪シミュレーション図

図10 シミュレーション回路

意地悪結果

図11 図10のシミュレーション結果

 図10の、上の方はR1に流れる10kHzの電流です。±25μAの振幅です。
下の方は、R3に流れる電流。なんと、V4にはあるはずもない10kHzの信号がR3に重畳されています。振幅も±75μAくらいあります。流れ込む電流が全くバランスが取れていないことも判ると思います。

 もっともこれはDSCの本来の使い方ではありません。動作の理解のために変則的なことをしてみました。


追記(08.08.30):一般化

 この回路に於いて、ではゲインが1倍ではない場合についてどうなるのか、一般化して考えてみました。

 

図9 ゲインが様々な場合・・・・

 図9に書きましたが、差動で入力が入っている場合、R3の両端にはV4の[ 1+ {R2/(R1+R2)}]倍の電圧が発生します。

 これから、まず差動ゲインGdiffは

 Gdiff = { R2/(R1+R2) } * (1+R4/R3)
= R2/R1 ・・・(1)
 または、
 R2 = R1 * Gdiff ・・・(1)’

 R3 = R1+2*R2 ・・・(2)

 R4 = R3*(R2/R1) ・・・(3)

 この式を満たすように各抵抗、ゲインを決定すれば、POSIN、NEGIN各入力インピーダンスZp,Znは等しくなります。

 Zp = R1+R2 ・・・(4)

 Zn = R3/{1+R2/(R1+R2)} = Zp ・・・(5)


 これらの式を表計算に入れるなどすれば、容易に計算可能です。

 たとえば、ゲイン4倍でR1が10kΩを考えますと(1)’式から、

 R2 = 10k * 4 =40k

 (2)式から

 R3 = 10k + 2*40k = 90k

 (3)式から

 R4 = 90k * ( 40k / 10k ) = 360k

 ここでZp,Znを検算すると、

 (4)式から

 Zp = 10k + 40k = 50k

 (5)式から

 Zn = 90k / { 1+ 40k / (10k + 40k)} = 90k / 1.8 = 50k

 となり、入力インピーダンスが±とも50kのDSC回路ができあがります。