広帯域アイソレーションアンプの製作

アクティブ・リターンロスブリッジの製作

  (11.5.15〜)

   リターンロスブリッジ ケース

おじさん工房用、帯域DC〜30MHz


リターンロスブリッジの製作」のページにおいて、「新リターンロスブリッジ2」と表記していたものの回路である。

 特性は前ページに記載している。兎に角低周波から30MHzまでは良い特性が得られている。低周波とくせいは凄くよい。

 ポイントは、「ボリュームでバランスを追い込むこと」である。いろいろなサイトをみるといろいろ書いてあるが、基本的にRLBはブリッジのバランスと同相信号の除去である。30MHzくらいの帯域で、回路配置の対称性やマイクロスプリットラインまで考える必要はない。

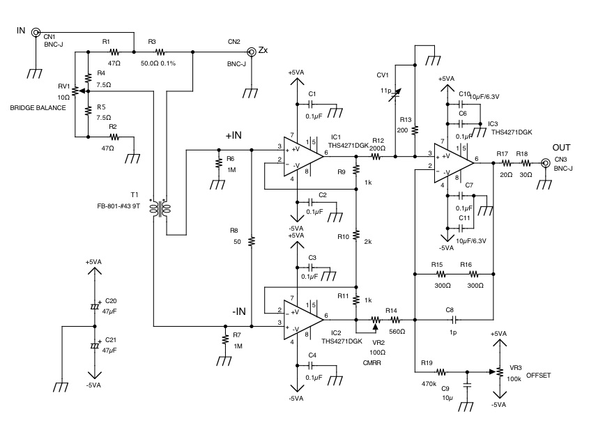
ActiveRLB_Cir図1 回路図 (クリックで大)

 

 回路構成は、通常のリターンロスブリッジ(ただしボリュームでバランス調整可能としたもの)に、コモンモードチョークと計装アンプ(差動アンプ/バランス入力-アンバラ出力)を組み合わせたものである。

 

 まず、ブリッジだが、図のRV1の上の端子〜センター端子とR4が並列接続されてR1と足された値、下の端子〜センター端子とR5が並列接続されてR2と足された値とのバランスと、基準抵抗R3と被測定インピーダンスRxとのバランスとの信号差を取り出して、次段の計装アンプで増幅する。計装アンプは、差動入力のインピーダンスが合わせてあるため、抵抗値がアンバランスな値になっている。意味が良くわからないかたはこちら
 このブリッジのRV1は、ブリッジがR3=RxのRxを接続した際にバランスが取れるように調整するのだが、それは後回し。R3が基準抵抗であって、R3の精度が重要である。R1,R2は、精度よりバランスである。
 ブリッジの次にT1があり、計装アンプで信号を受け取る信号経路。R6=R7=R8=75Ωにすると、差動も同相対GND間も同様にインピーダンスが50Ωになり、T1のCMRR効果も大きくなるが、そうすると出力レベルが落ちてS/Nが悪くなるので、R6=R7=1MΩ、R8=50Ωとする。こうすると若干S/Nが良くなるがT1のCMRRへの寄与は高域にほんの少し(1〜3dB)の効果しかないが入れておくこととした。どちらの手段でも使用できるものになる。S/Nのよさを選ぶか、高域特性のよさを選ぶか、による。

 調整は最初に後段の計装アンプのバランスを調整。T1以前を取っ払い、R8両端をショート、そことGNDとの間に50Ωの抵抗を接続してそこに方形波を同相入力する、あるいはVNAで測定する。出力に表れる信号が最小になるよう、CV1,VR2で調整する。VR2は全帯域に対して影響するので、まずVR2で低周波のCMRRが向上するように、具体的には出力レベルが最低になるように調整する。最後に出力が0VdcになるようにVR3で調整する。
 次にCV1を調整して、10MHz以上の周波数の出力レベルが最小になるように調整する。

 その後、とりつけた50ΩおよびR8のショートを外し、回路図通り、前段のT1とブリッジを接続し、ブリッジのバランス調整を行う。
 基準Rxを出力コネクタに接続して、VNAで出力レベルが最小になるようにVR1を調整する。

 計装アンプには、TIのTHS4271DGKという、ユニティゲインで1.4GHz、高スリューレート、ローノイズのオペアンプを用いた。サンプルで取り寄せた。チップ部品なので、できるだけMSOPにして変換基板の裏またはチップの下に銅箔テープを貼り、メイン基板のGNDと銅板でつなぐ。パスコンは変換基板にもつける。パスコンはちゃんとしないと発振する。発振はスペアナで判る。

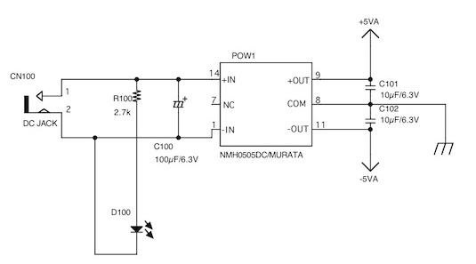
LRB INSIDEPOWER図2 電源部

 これで、この様に低周波重視、30MHzくらいまで使用できるリターンロスブリッジが完成した。(再三ではあるが特性はこちら)低周波で、大きなCの測定を期待できる。