(Last update:2019/10/4)
![]() |
![]() |
| 基板表 | 基板裏 |
![]() |
![]() |
| 全体配線 | キャンドル筒 これにいかに実装するかがポイント |
![]() |
![]() |
| リチュウムイオン電池の外形を使って 内径をうまく使いきった、の図 |
金属のナットに放熱ボンドで 接着して廃熱 |
![]() |
![]() |
| スリット部の実装具合 マイクロスイッチ、インジケーター LED、 充電用ミニ USB コネクタを配置 |
スリット部を横から見た図。 マイクロスイッチの実装具合がポイント |
![]() |
![]() |
| 最終実装形 | 充電はホヤを少し上げて コネクタを接続 |
![]() |
![]() |
| 完成 ^^ | 雪丘オイルカートリッジと 交換も可能 ^^ |
![]() |
![]() |
| 実戦投入の様子1 | 実戦投入の様子2 |
| その後電池を日本製 3400mA/h 品(写真上)に交換 |
容量がスリットに表示され、 既製品みたいでカッコイイ ^^ |
| 以下、2019/10/3 Ver 2.0 版 | |
![]() |
![]() |
| NJW4616 実装後・基板表 | NJW4616 実装後・基板裏 |
![]() |
|
| 回路図 | |
【きっかけ】
キャンプを始めてしばらく経った頃、市販品には真鍮製 LED ランタンがないので自分で作ってしまおう、と始めたこの企画。
既に 2作品を製作済みだが、今回はポピュラーな UCO キャンドルランタンの改造に挑戦することに。
【設計方針】
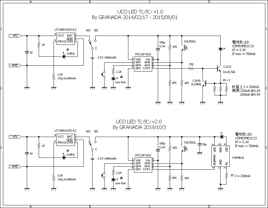
仕様、回路はほぼ第一作と同じなのでそちらをご参照。
よって、基本仕様は
・三段階調光
・蛍点滅あり
・周囲の明るさによる自動停止・再開機能モード搭載
・周囲の明るさに影響を受けない、通常のランタンモード搭載
・過放電防止機能
・屋外使用可能な防水
・点灯モードは EEPROM に記憶・復元
となるが、今回はリチュウムイオン電池とその充電回路を追加したところが第一作と異なる。
【ハードウエア、ソフトウエア】
詳細は第一作の解説を参照。第一作と異なるのはリチュウムイオン電池関連の回路のみ。
充電制御は定番の LTC4054 を使用し、充電電流は 300mA とした。
リチウムイオン電池は手持ちの都合上公称 3.7V 4000mA/h のものを使ったが、評判の悪い中国製なので容量は
2000mA/h もあればいいところかもしれない。いずれ国産のものに変更せねば ^^;
(2015/10/12 追記: この UltraFire 製電池、実容量が 1200mA/h 程度しか無く、噂どおりの粗悪品デシタ
^^;;; 当然、国産の 3400mA/h に交換)
【実装】
さてこの作品の最大の難関は実装。どうやってキャンドル筒に収めるか、部品の配置を検討しては現物あわせを繰り返し、サイズ的に収まらない部品は別途違うサイズのものを買いなおしたりしてじっくり検討を重ねることに
^^;
ポイントになるのはスリット部分。結論として、ここにマイクロスイッチを仕込むことで、ホヤの上げ下げで自動的に電源が入るようにした。
また充電完了 LED やスイッチ操作確認や電圧低下を知らせるインジケーター
LED を配置。本当は 2色 LED を使いたかったのだが丁度うまく実装できるものがなかったので個別に
2個の LED を使用。
また充電用ミニ USB コネクタを配置し、充電時はホヤを少し上げることにした。本来なら充電用コネクタは底面に配置したいところだが、雪丘のオイルカートリッジを使用した際、底面プラスチック板が漏れた油の受け皿になるため、底面プラスチック板に穴を空ける訳にはいかないため、この位置となった。
もちろん、充電中にランタン機能が ON になるとマズイので、マイクロスイッチが
OFF 状態のまま(=キャンドル筒が外筒に嵌ったまま)充電させるには底面プラスチック板を取り外せない、という事情もあったのだが
^^;
で、そのあおりを食らったのは操作スイッチ。仕方なく底面に配置されることに
^^; 当然、底面プラスチック板には穴を空けず、操作時は底面プラスチック板を外して操作することになる
^^;
【使用感】
メインランタンにはなり得ないものの、ソロ用補助ランタンとしては十分ではないかと。
ってか、この作品の訴求点はその外観。一見、ポピュラーなキャンドルランタンなのに運用性抜群の
LED で、しかも気分次第でオイルカートリッジに交換して本来の炎も楽しめる、というところがミソ。
操作性に関しては、ホヤを少し上げて充電するのはまぁいいとして、やはり操作スイッチが底面にあるのはやや不便。もう少し小さいマイクロスイッチが手に入っていればスイッチもスリット部に実装できたんだけどなぁ・・・
^^;;;;
【2019/10/3 追記:V2 へ改造(定電流回路の変更)】
電池駆動の LED 回路で厄介なのは電源電圧の降下。電池が消耗するにつれ、
電池電圧 < LED 順方向電圧降下 (VF) + 電流測定用基準電圧
となって設計した電流値より少ない電流しか流れなくなり、上記電圧を境にして徐々に暗くなっていく。
特にリチュウムイオン電池は電池電圧 2.7V 〜 4.2V、白色系 LED の Vf は
3.0〜3.6V 程度なのでバランスが悪く、この電流測定用の基準電圧をなるべく小さくするのが理想となる。
で、当初設計した定番ともいえる定電流回路の電流測定用基準電圧は NPN トランジスタのベース電圧で約
0.7V。
一方、PWM 制御可能な定電流 IC(新日本無線 NJW4616)の電流測定用基準電圧は
0.2V。
理論上、この IC に置き換えると 0.5V ほど電圧低下に強くなるので回路図のように定電流回路をリプレースしておきマシタ。(正確に言うとスイッチング素子の
ON 抵抗も影響するけど FET でスイッチなら ON 抵抗は十分小さいハズ)
ちなみにこの NJW4616、若干の突入電流が気になるものの秋月価格 1個 40円(2019/10
時点)とお安く、今後多用しそうな予感が ^^;;;
あ、今回の改修のついでにファームウエアも v2.0 にバージョンアップし、若干のバグ修正、キー処理の修正、蛍点滅をよりリアルに、と様々な改修をしておきマシタ。
【プログラム】
変更履歴:
v1.0 ⇒ v2.0 (2019/10/3)
・明るさ検出処理の微細なバグを修正
・ホタル点滅をよりリアルに
・ソフトウエア電源 OFF ⇒ ON 復帰時、キーを一度離さないと次のキー入力を受け付けないように修正
・昼間停止中からキー操作で復帰する際の処理を最適化
・昼間停止中は適宜 SLEEP を入れて省電力化
・ブラウンアウトリセット (1.9V) と パワーアップタイマー を有効に
| プログラム (HEX ファイル) 2019/10/3 ver 2.0 |
| UCO_LED_Lantern_v2.0.zip |