実験用可変電圧電源 Ver 2 の製作 (2006/7/15 〜 7/21)

(Last update:11/02/27)


秋月キットの間違い部分を修正。TR4 の
E と C が回路図上もパターン上も逆。
今回はエポキシ接着剤を多用。
写真はスイッチング電源固定用に
L字金具を接着したもの。
最初の時点でのパワー
トランジスタの放熱環境。
ちょうどパワートランジスタが
筐体中心部にくることになる。
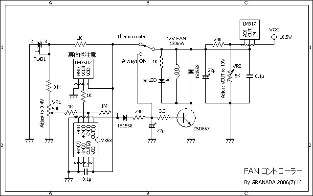
温度制御回路。温度センサ LM35DZ と
オペアンプ LM358 を使用し、
パワートランジスタのケース
温度が設定温度以上になると
ファンが回転するという仕掛け。
正面パネルの部品配置検討。
個人レベルの加工としてはかなり
ギリギリのスペース状況 ^^;
最終配線の状況。
(スイッチング電源側から)
制御基板側からの状況 一応完成。
0V 〜 16V / 2A で動作可能。
赤 LED はファン回転確認用
ケース背面。9V 電池ボックスが
かなりの面積を占めてしまい、これが
ヒートシンク設置を妨げる要因となった。
大電流を流すとすぐにファンが
動き出してしまう。これは
放熱環境を改善せねば。
パワートランジスタの放熱を改良。
電池ボックスを取り払い、ヒートシンクを
装着。ヒートシンクの向きは掟破りの
横倒し(爆)だが、背面側から
ファンで冷却して熱抵抗を下げる。
温度センサーはパワー
トランジスタに接着
結局 9V 電池は中に格納 FAN コントローラ部回路図
電源 v2 回路図
おまけ
2011/02、電池交換が面倒なため、
9V 電池を 24V トランスレス電源+
9V 三端子レギュレーターへ変更
左回路を電池ボックスの
中に埋め込んで完了

 つい 1ヶ月ほど前に電源を製作したものの、やはり 0V まで絞れる電源が欲しくなり、秋月のキットをベースにもう 1台実験用の電源を製作することにした。キットからの変更点はパワートランジスタを 1 つにして 3A MAX としたこと(もともとスイッチング電源が 2A 出力のため)と下記「精密級」制御のための修正。

 実はこの秋月のキットには回路上、間違いがあるようだ(左写真参照、参考サイト)。この間違いを直さなくても一応動作はするが、「精密級」という謳い文句が機能しないと思われる。もっとも、センス機能が必要となるような状況(負荷までの配線距離が長くて電圧が降下する、等)でないと「精密級制御」自体が宝の持ち腐れ。センス機能が不要ならばデータシート記載回路のように余計な部品を一切省略してしまうのも手であろう。(参考サイト

 なお、このキットの基板は LM723 付近にパスコンが無く発振し易いと予想されるので、基板裏にパスコンの定番、積層セラの 0.1μ を付けておいた。

 今回は見栄えがおあつらえ向きのリード社のケースを利用したが、このケースがかなりギリギリ(特に正面パネル)で、加工に苦労することとなった。また加工可能なのは正面、背面と中の仕切り板のみのため、今回はエポキシ系接着剤を多用。電圧計と電流計も表面にネジを出したくなかったのでエポキシ接着剤で固定することとした。

 今回の製作で一番苦労したのが実は放熱。利便性を考え、背面に電流計、電圧計用の 9V 電池ボックスを設置したのだが、これによって必然的にヒートシンクを外部に設置するスペースが無くなってしまった(爆)。計算上は最大 18.5V x 2A で熱損失が 37W となるが、通常はもっと低い熱損失になるため、まぁ大丈夫だろうとタカをくくってパワートランジスタを筐体内に収納し、設定温度以上になったらファンで冷却することとした(が、これが失敗であった)。

 一応組み上げて動作させてみると、3V 500mA 程度(=熱損失 8W 弱)で、ファンを廻しているにもかかわらず少しずつパワートランジスタのケース温度が上昇してしまうことが発覚。これでは常用するには厳しいので、放熱環境の改善に取り組むハメに(汗)。

 そこでケース背面の電池ボックスを撤去し、ヒートシンクを設置。都合上、ヒートシンクは掟破りの横倒しとしたが、電池ボックス用に開けてあった穴を利用し、ヒートシンク背面から温度制御したファンを廻すことで熱抵抗を下げることとした。

 この改善によりとりあえず放熱問題はほぼ解決。いずれにしても放熱を甘く見てはいけない、との重要な教訓を得た製作であった。


2011/02/25 追記:

 製作以来、もう 5 年以上この電源を愛用しているのだが、実は不便な点が 1つだけあった。それは使用しているマザーツール社製の電圧計、電流計モジュールが測定対象と GND を共用できず、別途 9V 電源が必要な点。一番手軽なのは 006P 電池を使用していたのだが、電池交換が面倒。そこでトランスレス電源 IC +三端子レギュレーターで 9V を供給するよう改良することにした。

 使用したのはたまたま入手したロームの DC/DC コンバーター BP5034A24。外付け部品は整流ダイオード(半波・全波整流どちらでも可)とコンデンサ(耐圧、ESR 注意) x 2 と少なく非常に使い易い。出力は 24V のため、三端子レギュレーターで 9V に落として電流計・電圧計に供給している。電圧差は大きいが電流計、電圧計とも消費電流は微々たる物なので三端子レギュレーターの発熱も問題無し。

 回路を 006P 電池とほぼ同サイズに実装し、電池ホルダーに嵌め込んで固定し完成。晴れて電池交換から開放されることに ^^v



 [電子工作のページへ]