This library is a library for Ruby aiming at expressing a calendar used by every culture and language through all ages and countries, and converting it.
| The downloading of Ruby | http://www.ruby-lang.org/ja/downloads/ |
| The implementation of the Web server using this library | http://hosi.org (Mirror site http://hosi-org.herokuapp.com ) |
| The Japanese Date Query System using this library | http://hosi.org/Note |
| This whole library set to archive | http://www.asahi-net.or.jp/~dd6t-sg/date/when_exe_rev.0.4.1beta.zip |
| The resource dictionary | http://www2u.biglobe.ne.jp/~suchowan/ResourceDictionary.html |
| The API specifications that made in yard | http://hosi.org/frames or http://www2u.biglobe.ne.jp/~suchowan/when_exe/frames.html |
| GitHub | https://github.com/suchowan/when_exe |
| RubyGems | http://rubygems.org/gems/when_exe |
| The recent progress information | http://suchowan.at.webry.info/theme/a543700674.html |
I perform a unique name charge account in a calendar day, rule of calendar, time rules, calendar year charges, notice on a calendar used by every culture and language through all ages and countries, and a basic purpose is to provide a frame to treat it integrally.
In addition, does it not come to feature TZInfo and gcalapi and the collaborating point?
As a result, I think that I hit it to a library suitable for the engines of the Web server.
It is far superior in comparison with the classes such as Time, Date, DateTime which originally comes in Ruby, and movement speed is late and is not a thing rearranging these.
At the time of 2016-01-15, this library is rev.0.4.5 in beta release.
Thawing look at tickets.xls of the <ticket> directory right under archiving it about the future problem. But it depends on a future judgment whether you really take measures against an enumerated matter.
The copyright relations are going to finally make it one that it is near to public domain, but possibility to shake in future such as API still stays and make it one with the strong limitation such as the next clause at present first of all.
Copyright (C) 2011-2016 Takashi SUGA
You may use and/or modify this library according to the license described in the LICENSE.txt file.
You should use data sets TemporalPositionDataSet and TemporalReferenceSystemDataSet according to CC-BY-ND license.
You should use datasets described in /test/events according to each datasets' {dcq:license} link.
Development of when.exe, which is an MS-DOS command-line type calendar interconversion program, begins in about 1990. However, Microsoft Windows is changed XP->Vista->7, when.exe’s environment is gradually lost.
I noticed that various international standards have been developed in last 20 years:
The implementation of this library has overs and shorts about each of the international standard that I referred to.
In addition, (*) the functions which RFC 2445 has and RFC5545 does not have, like EXRULE, are not implemented.
The differences between this library and these standards are described in clause of the figure of class and a succession-related figure.
(*) When I participated in IETF 50th meeting@Minneapolis of 2001 and observed an argument of RFC 2445, there was a topic, "it was too complicated, and there was not proper implementation". 2445 RFC → RFC 5545 seems to be the review to a course to rather simplify, and there will not be the thing that the expansion in this library is adopted for a standard.
{[PP::]NNnn[(CCYY)]|CCYY}-MM-DD-[T-[hh:mm:ss.s[Z|±ZZ[:]zz]]]
1 2 3 4 5 6This is a basic date and time representation in this library. I use it by when? method.
This includes extended expression of ISO8601 and is designed to match the following requirements.
PP - The period name or country name NN - The name of an era nn - Year by the name of an era concerned CCYY - Year in the rule of calendar concerned MM - Month DD - Day hh - Hour mm - Minute ss.s - Second Z - UTC ±ZZ:zz - Timezone
'nn'-'mm' are non-negative integer (the number of the figures is arbitrary), 'ss.s' is non-negative integer or real numbers.
However, In 'nn', 'DD' and 'CCYY'(when the default date for abbreviated forms is appointed), not only the number but also the designation string which expresses residue class surrounded by "{}" is possible (-> 5.Designation of the objects).
|
Delimiter |
1 |
2 |
3 *(3) |
4 *(3) |
5 |
6 |
|||||||||
|
|
code |
Y |
|
M |
S0 |
S1 |
S2 |
Others |
D |
|
D |
|
h |
|
|
|
! |
0x21 |
|
|
-2.5 |
|
|
For black half |
|
|
|
|
|
|
|
|
|
% |
0x25 *(1) |
|
|
-2 |
|
For intercalary black half |
|
|
-2 |
Lack day |
|
|
|
|
|
|
& |
0x26 |
|
|
-1.5 |
For intercalary white half |
For intercalary white half |
For intercalary white half |
|
|
|
|
|
|
|
|
|
* |
0x2A |
-1 |
In the previous year |
-1 |
For intercalary black half |
|
For intercalary black half |
|
|
|
-1 |
The day before |
|
|
|
|
+ |
0x2B |
|
|
-0.5 |
|
For black half |
|
|
|
|
|
|
|
|
The east longitude side |
|
- |
0x2D *(2) |
0 |
This year |
0 |
For white half |
For white half |
For white half |
The normal month |
0 |
Normal day |
0 |
On that day |
0 |
Normal time |
The west longitude side |
|
< |
0x3C |
|
|
0.5 |
For black half |
|
|
|
|
|
|
|
|
|
|
|
= |
0x3D |
1 |
The next year |
1 |
|
|
|
Intercalary month |
1 |
Double day |
1 |
The next day |
1 |
Intercalary time *(4) |
|
|
> |
0x3E |
|
|
1.5 |
|
|
|
|
|
|
|
|
|
|
|
|
? |
0x3F |
|
|
2 |
|
|
|
The month after next month |
|
|
|
|
|
|
|
This library uses IRI. IRI is mainly used in order to distinguish an object for Reference System uniquely.
+--------+------------------------------------------------+-------------------------------------+
|timezone| IRI | object creation & reference |
+--------+------------------------------------------------+-------------------------------------+
| +09:00 | http://hosi.org/When/TM/Clock?label=+09:00 (*) | Resource('_tm:Clock?label=+09:00') |
| +00:00 | http://hosi.org/When/CalendarTypes/UTC | Resource('_c:UTC') |
+--------+------------------------------------------------+-------------------------------------+The class expressing time is TM_Clock in ISO19108, which is When:: TM::Clock class in this library. IRI http://hosi.org/When/TM/Clock?label=+09:00 means the singleton object of When::TM::Clock class timezone +09:00.
Because Coordinated Universal Time is frequently useed, a class When:: CalendarTypes::UTC is defined. IRI of the object of this class is http://hosi.org/When/CalendarTypes/UTC.
The Resource method is a method to acquire an object equivalent to IRI character string. We can use more simplified character string using prefix.
_w: = http://hosi.org/When/ _p: = http://hosi.org/When/Parts/ _b: = http://hosi.org/When/BasicTypes/ _m: = http://hosi.org/When/BasicTypes/M17n/ _co: = http://hosi.org/When/Coordinates/ _l: = http://hosi.org/When/Coordinates/Spatial? _v: = http://hosi.org/When/V/ _rs: = http://hosi.org/When/RS/ _ex: = http://hosi.org/When/EX/ _tm: = http://hosi.org/When/TM/ _e: = http://hosi.org/When/TM/CalendarEra/ _t: = http://hosi.org/When/TimeStandard/ _ep: = http://hosi.org/When/Ephemeris/ _c: = http://hosi.org/When/CalendarTypes/ _n: = http://hosi.org/When/CalendarTypes/CalendarNote _sc: = http://hosi.org/When/Ephemeris/V50/
I added '_' to these reserved prefix not to clash with the prefix of the user definition.
(*) application/x-www-form-urlencoded encodes '' in '+', but this does not seem to be specifications of IRI/URI. URI.encode/decode of Ruby does not make this conversion, too.
The subclass which uses it in this library in place of String When::BasicTypes::M17n is multilingual correspondence character string. We maintain character string and reference corresponding to various Locale.
Resource('_m:CalendarTerms:: Month:: March') is the singleton object of the class When:: BasicTypes:: M17n.
+------+-----------------------------+-----------------------------------------+ | loc | #translate(loc) | #reference(loc) | +------+-----------------------------+-----------------------------------------+ | 'ja' | '3月' | http://ja.wikipedia.org/wiki/3%E6%9C%88 | | 'en' | 'March' | http://en.wikipedia.org/wiki/March | +------+-----------------------------+-----------------------------------------+
We can define the multilingual correspondence character string in the hierarchies consisting of the objects of various classes.
If, for example, residue class for weekdays is described as the following list in http://example.org/ResidueTerms,
BEGIN:B:M17N
NAMESPACE:[en_ns=http://en.wikipedia.org/wiki/,
ja_ns=http://ja.wikipedia.org/wiki/]
LOCALE:[=en_ns:, ja=ja_ns:]
LABELS:[ResidueTerms]
BEGIN:CO:RESIDUE
LABEL:[Week, 週]
DIVISOR:7
BEGIN:CO:RESIDUE
LABEL:[Monday,月曜日]
REMAINDER:0
END:CO:RESIDUE
END:CO:RESIDUE
END:B:M17Nthe objects such as the following list is produced when we read from this URL.
+-------------------------------------------------------+----------------------------+--------------+ | IRI | class | label | +-------------------------------------------------------+----------------------------+--------------+ | http://example.org/ResidueTerms | When::BasicTypes::M17n | ResidueTerms | +-------------------------------------------------------+----------------------------+--------------+ | http://example.org/ResidueTerms::Week | When::Coordinates::Residue | Week | +-------------------------------------------------------+----------------------------+--------------+ | http://example.org/ResidueTerms::Week::Week | When::BasicTypes::M17n | Week | +-------------------------------------------------------+----------------------------+--------------+ | http://example.org/ResidueTerms::Week::Monday | When::Coordinates::Residue | Monday | +-------------------------------------------------------+----------------------------+--------------+ | http://example.org/ResidueTerms::Week::Monday::Monday | When::BasicTypes::M17n | Monday | +-------------------------------------------------------+----------------------------+--------------+
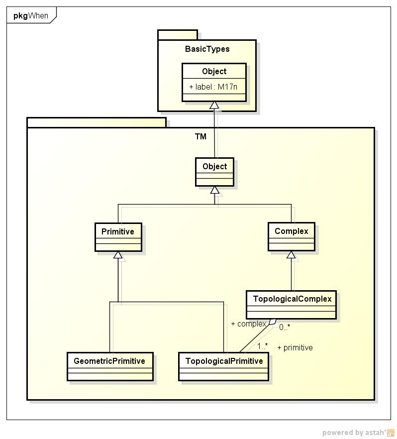
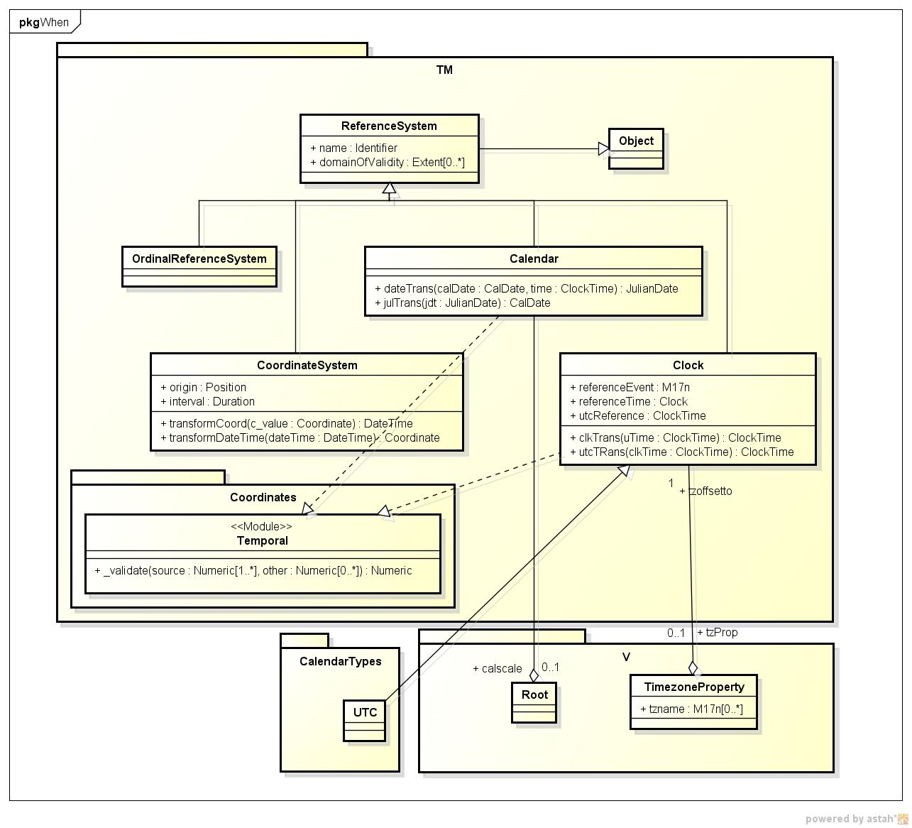
I show below a figure of class of this library.
















I use astah community for the making of the figure of these classes. You can download astah community from here.