広帯域アイソレーションアンプの製作

広帯域アイソレーションアンプの製作

  (11.5.15〜)

   リターンロスブリッジ ケース

 


 おじさん工房のVNAが手に入り、オシロ用プローブをVNAにつなげることが可能となった。これでもいろいろ測定していると、不都合がよくある。一番問題なのは、昨今ADCやDACが差動のアナログI/Fを持っており、当然アンプは差動アンプとなっている。このアンプの差動信号を受ける場合、どうしても差動入力アンプまたはアイソレーションアンプが無ければゲイン/フェーズ特性をVNAで測定できない。
 高CMRRでかつ広帯域の差動アンプを作ってもよいが、今回はアイソレーションアンプを作ることとした。某雑誌某号某ページ(笑)のものを少し改良した。


 

 目標スペック

 帯域10MHz以上、ゲイン:0dB、入出力Dレンジ:±1V、入出力インピーダンスは50Ω。入出力間容量は極力少なくすることを考える。


 

 設計

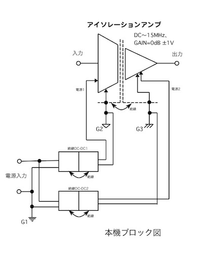
 ブロック図は以下の通り。二段アイソレーション、つまりGNDが三種類ある構造となっている。

ブロック図

 電源は、アイソレーショントランスが理想的だが大きいしお金もかかる。二重シールドにしなければならず、特注となってしまうためである。そこで、若干スイッチングノイズが出ることを覚悟して、絶縁型DC-DCコンバータを二つ用いて二重のアイソレーション構造とした。結果、入出力のGND間容量は約60pF(RLB+APB-1のVNA測定による)と極めて小さい構造となった。

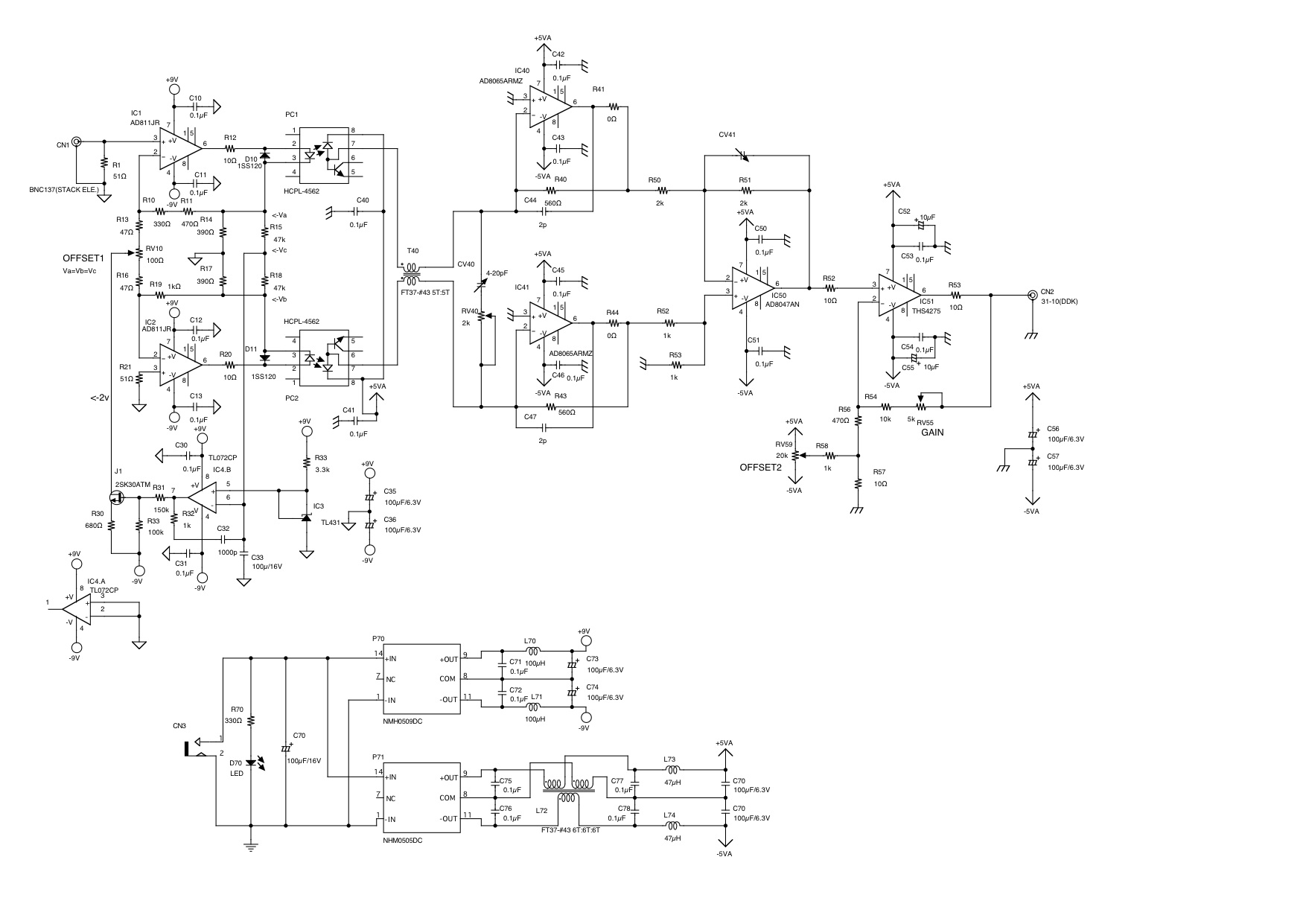
 本機回路図を下記に示す。

回路図

 入力はシングル入力を差動にして、AVAGOの広帯域アナログフォトカップラHCPL4562を二個、フォトカップラのLEDをフィードバックループ内に入れてドライブする。Vfの温度変化の吸収をしている。LEDの電流範囲は入力電圧が±1Vで6.5mAを中心におおよそ0〜13mAとなるように設計してある。規格上、平均12mAの電流まで耐えられるフォトカップラなので、ACで使うことを前提とすればもう少し電流を増やしても良いかも知れない。このフォトカップラの稼働時の耐圧は1.414kV。これよりも使用しているDC-DCコンバータ(MURATAのNMHシリーズ)の耐圧の方が低く、一つに付き60V(連続)となっている。二つ直列になるので、両GND間は±120V、ただしDC電源入力までは±60Vの耐圧、となる。(つまりもっと耐圧がほしい場合にはDC-DCコンバータを交換する必要がある。)
 IC4とJ1をつかい、LEDのバイアス電流を安定化する。二つのLEDのカソードの中点電位をIC4にて安定化させる。基準電圧IC、TL431(IC3)で正確かつ安定した電位を得て、バイアスを安定化する。J1のゲートは、Vdgが飽和しないようにマイナス側に下げておく。

 フォトダイオードは、AD8065(IC40,41)でI/V変換され、差動合成(AD8047/IC50)してシングルエンドとする。フォトダイオードとI/Vの間にコモンモードチョークを入れる。数dB程度、高域のコモンモードの飛び込みが減る。フォトカップラでアイソレーションされていても、電圧的な飛び込みは完全に防げないのでこのようなチョークトランスと差動回路構成とした。
 最後に規定量のゲインとオフセット調整をTHS4275(IC51)で行う。

 二台のDC-DCコンバータは、ムラタのNHMシリーズを用いた。出力にLCフィルタを入れてSWノイズをできるだけ除去する。

 


 調整

 まず二つのフォトカップラのLEDのカソードが同じ電圧になるように(≒2.5V)RV1にて調整する。

 次に、入力から、広帯域のFG(帯域10MHz以上)にて±0.5V程度の方形波を入力し、出力波形をオシロ(入力インピーダンス50Ω終端で)にて観測する。

 周波数を100kHz程度にして、立ち上がりの波形がリンギングが少なくなるようにCV40,RV40で調整する。↓

波形←少しリンギングが残っているが、こんな感じ。黄色が入力、青が出力。

 周波数を数kHzにして、波形の振幅が入出力同じになるようにRV55、DCレベルが0レベルになるようにRV59を調整する。

 波形を三角波に切替え、振幅を徐々に上げて±1V以上にして、ダイナミックレンジが十分にあるかどうか確認する。


 

 構造は

 この様に、アイソレーションされた回路それぞれを別のシールドで覆う。0.1mmの銅板を使った。隅は角形支柱に六角支柱を立てて、それに蓋のシールド板をつける。シールド板が無い状態ではかなりSWノイズが飛び込むが、シールド板をつけると減る。

構造1構造2

 


 性能、周波数特性

 APB-1のVNAで測定した周波数特性。高域にちょっとピークが出ている。-3dBで≒15MHz。もう少し調整するとなくせるが、これで十分使える。FFTをすると、SWノイズが乗っている。これは是非下げたいが、当面このままでも使える。

 周波数特性

 10Hz以下はノイズで使えない。低域でちょっとゲインを持ってしまっている・・・調整がよくなかったかな。

 fftFFT波形。ちょっとSWノイズ有り。

 


 測定例:差動出力アンプの周波数特性を測定する

 これは、私のADC24192の入力バッファ(Rch)の周波数特性を測定した。

 測定は、PROBE BUFFER AMP (プローブ10:1,ATT:1/10、GAIN×10)→本機アイソレーションアンプ→APB-1(-10dB出力)で、キャリブレーションは全部の測定器を含めた状態で行った。

 測定時の接続は下図。これでAPB-1とプローブバッファアンプとのGNDがフローティング(絶縁)となる。

測定図

 測定時、プローブのGNDをアンプの差動のマイナス出力、プローブの測定端子を差動のプラス出力にそれぞれつけることで差動アンプの出力を受けることができる。差動出力には、マイナス出力に60pFがぶら下がり、±出力間にプローブの±間が繋がる、という負荷が付くことになり、ほとんど特性に影響を与えないと考えられる。

adc24192周波数特性

 ゲインは、ボリューム位置1/13、7/13、13/13の各位置。

 ≒40kHzの周波数特性を狙って2次バタワースを入れているが、各ゲイン、変わらず≒38kHz/-3dBであり、おおよそあっているようすが観測できた。また上記ボリュームの可変で≒50dBの範囲があることが判る。
 30Hz以下はノイズで使えない。ボリュームで小さく絞ったデータで、100Hz、200Hzにノイズが乗っているのはハムと思われる。フォトカップラ式はノイズは比較的多め(作ってみると判る)なので、RBWをもっと狭くすればもう少し低周波まで測定できそうである。

 とっても便利なものができた。これで、オシロによる波形観測にも応用でき、高い電圧に乗っかった波形も観測できる。