おじさん工房 APB-1のページ
(10.3.28〜 10.4.4更新)

おじさん工房APB-1キットとは、ojisnkoubou氏の多目的測定器の事である。詳細はリンク先を見てください。
私はこれで、主にVNA(ベクトル・ネットワーク・アナライザ)機能を使用したく入手して作った。オーディオ用アンプの位相余裕の確認ができるためである。発振しやすいかしにくいか、これで位相余裕を測定すれば一発で判る。とりあえず発振は止めたが、なんとなく発振しやすい、というのは判断が付くわけである。
この基板は他にも発振器、スペアナ、オシロ機能などが付いている。
キットの回路では、いくつか問題点・変更点がある。
出力は兎に角、入力はDC結合にしたいものである。入力のトランスをTIの完全差動アンプに変更することによってDC結合とした。
出力も問題があった。単にカップリングCをバイパスしただけでは、DACのオフセットの漏れが出てきてしまい、微少信号では問題となった。よって出力にもカップリングCを入れるが、これは600μFと大きな値とした。負荷50Ω、アンプの出力からの負荷を考えると100Ωなのでfc=2.7Hzと十分に低くしたいためである。
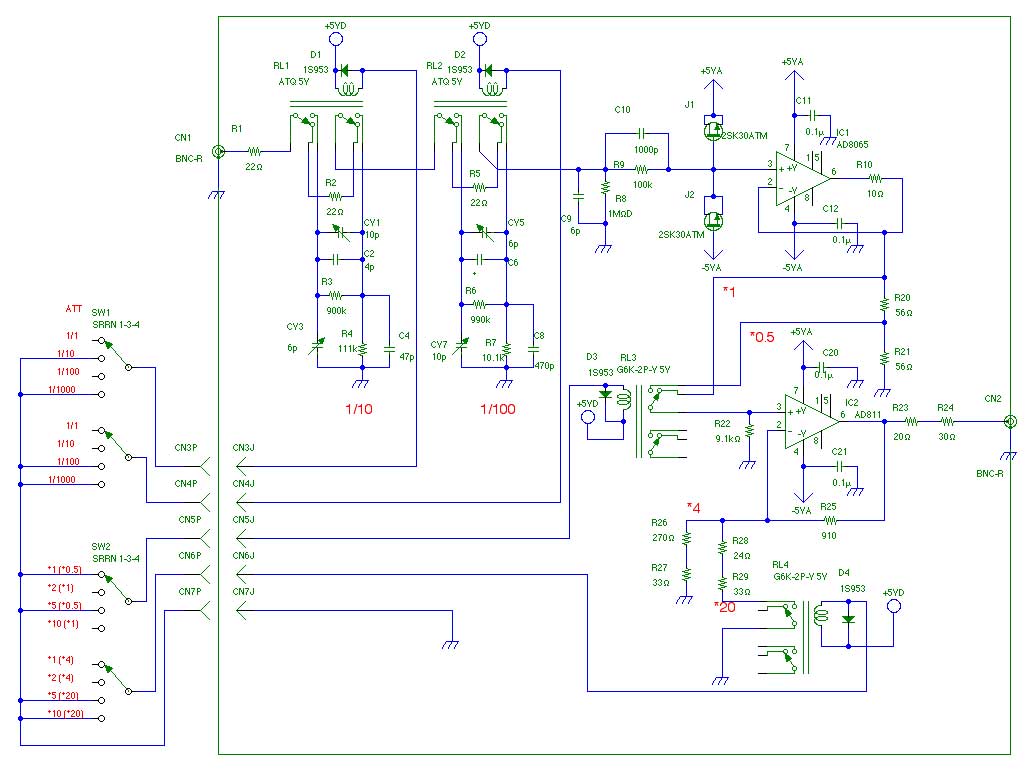
ひょっとすると60dB以上のハイゲインアンプも測定の必要が出てくる。そこで10dBステップで-30dBまでの50Ω系ATTを組んで同じ箱に入れることにした。
オリジナルの入出力インピーダンスは50Ω。出力はいいが、入力は、つなげる回路の負荷がドライブできなこともある。特に普通のプリアンプの測定ではよろしくない。そこで入力1MΩのアダプタを作った。オシロのプローブが繋がるようにした。10:1のプローブをつなげると、入力インピーダンスは10MΩとなる。
当然ATTも入れた。APB-1オリジナルでは、入力が±1Vを越えた辺りで飽和するので、パワーアンプなどは測定できない。
このような工夫を行った。
下回路図の様なFDA(完全差動アンプ)を組んだ。テキサスのTHS4521を用いた。帯域145MHz、ここで50Ω終端による1/2減衰を補うために差動で2倍のゲインを稼ぐ。R100とR101はアキシャル部品かSOPかの部品のために並列に入っているのであり、どちからでよい。抵抗値が若干違っている。実際はR102,R103→1.5kΩ、R104,R105→3kΩ。どちらでもおそらく性能に大差はない。若干入力インピーダンスが50Ωから外れる。
R106,107はショートまたは0Ωとし、ほかのRやパスコン以外のCは取り付けない。定数をうまくすれば差動の2次あるいは3次のフィルタになるが、かなり微妙な定数決めが必要となるので今回は使わなかった。
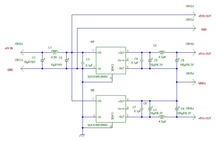
この回路を使用するためのAPB-1の改造は、元々入っていたトランスT1の入力側の使用していないセンタータップに+3.3Vを結線する。R22を削除する。C33をショートする。
また、APB-1の出力のカップリングコンは100μF/6.3Vのチップコンを6個パラにして600μFとした。
なお、回路としては差動だが入力はシングルである。頑張って入力コネクタから差動を組むパワーのあるかたはやってみてください。
ほかの基板を起こすことがあったので、隅っこにこの回路を入れて基板を作ってみた。それをAPB-1に取り付けた様子↓
APB-1と同じ箱に、50Ω系-10dB、-20dBのATTをカスケードに組み込み、0,-10,-20,-30dBの減衰ができるようにする。
回路図は以下の通り。
組み込んだ様子↓。
帯域30MHzくらいではこの程度の配線で十分。
<<設計ノート>>-----------------------------------
ちなみに、zΩ系1/nのπ型ATT 一般式
---+---- R1 ----+---
| |
R2 R2
| |
G G
として、
R1= z (n+1) (n-1) / 2n
R2= z (n+1) / (n-1)
--------------------------------------------------------
で、タカチのUSシリーズに収め、めでたく「箱入りおじさん」となった様子。
少し大きめの箱に入れたので、サンハヤトのコネクタつき基板を使ってUSBを延長した。ステレオジャックも同様、背面に付けた。
入力インピーダンスを高くするには入力にFET入力のオペアンプなどを入れるのがもっとも簡単であるが、昔取った杵柄というか、オシロのプローブが付けられ、かつATTも入れてしまうケースを作った。
電源がUSBからでは不足する危険性があったので別箱とした。
回路図は以下の通り。
調整は、、、書くのが面倒なのでトラ技2008年9月号などを参照のこと。
電源は余っていた5.5VのACアダプタを使った。
ゲインはあくまで出力を50Ωで終端したときのゲインであるので、ハイインピーダンスで受けると2倍になる。
ゲイン配分はもっといい定数がありそうである。
タカチのケースに組み込んだ様子↓
【実際につかってみる】
ためしに、私のA/Dコンバータのルビジウム入力部分にあるチェビシェフフィルタの基板を起こしたので、その周波数特性を計ってみた。
入力は50Ω、ATTを使わずダイレクトに入れる。
出力は既に50Ω終端しているので、プローブバッファアンプの入力に10:1のプローブをつけ、ちゃんとプローブ位相調整を(オシロで見て確認)して、ATT×1、ゲイン×10にセットするとプローブバッファ部分はゲイン1(50Ω終端時)。
その状態で回路にはつなげず、まずは50Ωのスルーのターミネータを出力につないで、その出力にプローブ先端をつないでキャリブレーション測定を行う。
その値を規定値と設定し、出力ケーブルから50Ωターミネータを取り除き、被測定回路の入力につなげる。被
測定回路の出力は既に50Ω終端されていたのでプローブをそこにつないで取ったVNAグラフが下記。

10MHzのBPFのはずが、若干ずれている(笑)。使っているパーツが悪いのか、回路配置が悪いのか?でも、まぁ、使えそうである。7MHzにあるピークも使用上は無視できる。
それよりピークで-6dB落ちているのは測定の具合なのかな?
もうすこしいろいろ回路を追い込めそうだ。今までは目安がなかったから作りっぱなしだったが、これは強いツールを得た。今後、アンプの位相余裕の測定に活躍しそうである。