PSpiceシミュレーションー9
トランスインピーダンス・アンプのシミュレーション2種  (08.07.05〜08.07.07更新)

各グラフ、マウスの右クリック(Windows)、[control]+マウスクリック(Mac)の「画像を表示」で大きくなります。


  

PSpiceでトランス・インピーダンス・アンプ(I/V変換)の位相余裕をシミュレーションしてみました。
その例を記します。
方法としては、1.ミドルブルック法2.ノイズゲイン法(勝手に命名)、の二種類です。
2.の方法は、当サイトの「帰還を掛けたまま位相余裕をシミュレートする 補足2」を参照しながら読むと分かり易いと思います。

※「★位相余裕を持たせるには」  「★ノイズゲインを考えると


 

1.トランスインピーダンス・アンプの位相余裕はどうみるのか?

 

 そもそも、位相余裕とは、非反転アンプの形態で帰還がかかっている状態で定義されるものです。ですので、反転アンプやトランスインピーダンス・アンプ、チャージアンプなどの位相余裕を見る場合は、どうしたらよいものか?

 トランスインピーダンス・アンプでは電流入力・電圧出力アンプなので、入力電流を観察しがちですが、系の安定度に入力電流の位相は一切関係ありません。

 全てのアンプ、等価回路を書いて、非反転アンプの帰還のβから考えていくと位相余裕が判ってきます。

 

 発振条件を確認しますと、オープンループ・ゲイン特性をA、帰還量をβ(いずれも複素数)を定義して、ループゲイン:A×β= -1で発振します。|Aβ|=1 (0dB)となる周波数で位相が 180DEG(以上)廻った場合、発振します。発振の不安定さを生んでいるのがノイズで、180DEG以下であったとしても発振することがあります。そのために位相余裕と言うことで数10DEG余裕をみて、たとえば|Aβ|=1で120DEG以下の位相回転であれば、まず、発振しません。この発振する180DEGにあと何DEGで達するかを示したものが位相余裕です。120DEGの位相回転なら、位相余裕は180-120=60DEGとなります。(逆に、本質的にノイズが少ない系であれば、位相余裕は小さくても発振しないことになりますが、どの程度のノイズならどの程度の位相余裕か、といった文献は、私は見たことがないですがあるかもしれません。)

 

 では、トランスインピーダンス・アンプの等価回路を考えますと、

fig1A図1-A トランスインピーダンス・アンプ基本回路

 

fig1B 図1-B 非反転アンプとしての等価回路

 図1-Aは基本的なトランスインピーダンス・アンプ回路です。これを非反転アンプ形態と考えて等価回路を考えますと、図1-Bになり、100%帰還がかかったボルテージ・フォロワと同じような回路になります。オペアンプが入力インピーダンス∞、各端子の容量0である理想オペアンプなら、ボルテージ・フォロワそのものでRfはまったく無視されます。

 つまり、トランスインピーダンス・アンプの位相余裕を見る場合には、ボルテージ・フォロワのそれを見るのと同じです。I/Vに使用するオペアンプはノイズゲイン+1で安定なものを選ぶ必要がある(βにアッテネータを入れるなどの小細工で位相余裕を持たせることも出来ますが)です。

 

 ところが、これは理想オペアンプの場合、実際の等価回路は図2-Aのように、RやCがつきまといます。まず、大切なのは、入力につながる信号源、実際に存在する電流源はインピーダンス∞、端子間容量0などといったものは無く、これをモデル化してRg,Csとおいて等価回路で考える必要があります。また、入力端子にぶら下がる容量Ci、Rfの両端に寄生する容量Crなども考える必要があります。図にはありませんが、このほかに±入力端子間容量なども考慮に入れる必要があるかもしれません。

fig2A図2-A

fig2B図2-B

 

 CsはCiと並列なのでCpとまとめてしまいます。また、Crは実は後に判りますが、Cpのために少なくなった位相余裕をCrと並列にCを付加して位相余裕を増やすことが出来るので、Crと並列にまとめてCfとしてしまいます。すると図2-Bになります。

 

 このモデルで位相余裕を考えればいいことになります。実は、これはノイズゲインの特性を考えているのにほぼ等しくなります。

 

  

 

2.ミドルブルック(Middlebrook)法

 

 カリフォルニア工科大学名誉教授・ミドルブルック氏(http://www.rdmiddlebrook.com/ ←リンク切れ(25.10.03))考案の方法です。(結核の検査方法でもミドルブルック法という名前の方法があるそうですが、当然別人のようです)

 トラ技によく書かれている川田さんのTIアプリケーションノートも参考になります。

http://focus.tij.co.jp/jp/lit/an/jaja097/jaja097.pdf

http://focus.tij.co.jp/jp/lit/an/jaja098/jaja098.pdf

 ミドルブルック法についてはこれらを参照してください。

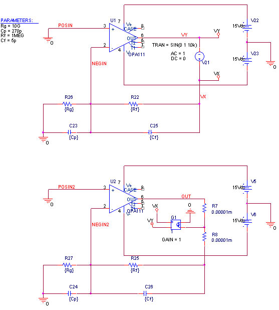
 OrCAD PSpice10.5での検証なので、電流検出素子が無いので、微少抵抗を入れてその電流をみることとします。

fig3

図3 ミドルブルック法によるシミュレーション回路

 

 

fig4

図4 ミドルブルック法による解析結果 位相余裕:54.25DEG

 

 と、トランスインピーダンス・アンプ回路の位相余裕をシミュレーションできました。

 低周波ではオープンループ・ゲインとループゲインが一致しており、ボルテージ・フォロワの特性です。高域に行くに従い、徐々に帰還量1/βが増えていくようすがわかります。

 

 

 

3.ノイズゲイン法

 私が勝手にこう言っています。

 

 ノイズゲインとは、ノイズの発生源に対するゲインで、アンプの閉ループ回路のモデルを考えたとき、様々な場所に潜むノイズを考えると、+入力端子〜GND間に発生するノイズに集約できて、その集約されたノイズ源から出力までの伝達関数を言います。

 ユニティゲインで安定なオペアンプとか、非反転アンプで5倍で安定なオペアンプとか、以前からありましたけど、最近は前者のばあいは「ノイズゲイン+1で安定」、後者を「ノイズゲイン+5で安定」などという表記をすることが多くなっていますね。これは先に書いたように、|Aβ|=1の周波数において、Aβの位相回転が180DEGに達していないにもかかわらず、ノイズのために位相が180DEG以上回転してしまうことがあるので、位相回転に余裕を持たせて設計しよう、という考え方で、ノイズが発振の実質的な要因となっていることとも関係します。位相余裕はノイズに対するゲインの伝達関数において考えればよいことになります。

 後に出てくる、TIのアプリケーションノート、sboa015.pdfには、いろいろな回路の1/βとノイズゲインの周波数特性が載っていますが、オープンループ特性A以下では、ノイズゲインと1/βの特性はほとんどの場合重なります。位相余裕はβで議論するのですが、ノイズゲインでも議論できるのです。

 

 

 図2-Bの等価回路での非反転アンプとしてのゲインを考えると、これはノイズゲインに相当します。V1を入力換算ノイズと考えて、ノイズゲインを考えたときのモデルと全く同じです。

 位相の安定を論じる際、言い換えれば「ノイズゲインの位相余裕をみてやればよい」ということにもなります。ノイズゲインは、その等価回路を書けば判りますが、例外はあるのですが、多くは非反転アンプのクローズドゲインとほぼ同じになります。

 ノイズゲインと1/βは、きわめてよく似る結果となります。

 「なーんだ、非反転アンプと同じじゃないか」といわれれば、そうです。ただ、帰還素子に信号源も含まれ、等価回路としてシミュレーションに含めなければなりません。

 

 先に私がやっている、PSpiceのループゲインの解析で、Aとβを求め、グラフ上で演算して出す手法があります。この手法で、図2-Bの電圧源はノイズ源相当なので、これを非反転アンプとしてシミュレーションしてしまえば、位相余裕を見ることが出来るはずです。

 

 

fig5

図5 ノイズゲイン法によるシミュレーション回路

 

 

fig6

図6 ノイズゲイン法によるシミュレーション結果 位相余裕:54.86DEG

 

 結果が図6です。位相余裕を図4と比較すると、54.25DEGと54.86DEGで0.61DEGの差が出ていますが、シミュレーションはそこまでの精度はとても出ないものなので(笑)、まずまずのシミュレーション結果といえます。

 結論としては、どちらもI/Vの位相余裕推定には使えそうです。

 図4と図6、図6の方が様々な情報を同時に表記できて判りやすいです。両方ともに表記されているグラフはほぼ似ており、どちらでもシミュレーション出来ていることが判ります。

 TI(旧バーブラウン)のアプリケーションノート、http://www.ti.com/jp/litv/pdf/sboa015 (sboa015.pdf)のFIGURE6にもI/Vの特性が載っています。あえて同じOPA111を用いてシミュレーションしたのですが、図6ときわめてよく似ています。

 

 

 

★位相余裕を持たせるには

 ノイズゲイン法で、Cfを小さくしてみると、図7の様に位相余裕が12.9DEGに狭くなってしまいます。Cpが増加すると位相余裕がなくなり、これに対処するにはCfを増加させることになります。I/Vの位相余裕はこのような手法で確保されるのが通常です。

 Cfに大きな容量をいれて一次のフィルタにしたり、私がやったように2次フィルタと兼用させたりすると、トランスインピーダンス・アンプ回路は入力にぶら下がるC(Cp)による位相余裕の減少をあまり考えなくても良くなります。

fig7

図7 図5でCf=1pFにすると、位相余裕:12.9DEGに減ってしまう

 

 

 

★ノイズゲインを考えると

 先ほどからノイズゲインで位相余裕を考えてきましたが、ノイズゲインの特性を図6や図7で確認できます。トランスインピーダンス・アンプは、ノイズゲインが高域で持ち上がっています。これは私のまとめた文献にも出てきますし、様々な文献に登場します。CpとCfとの関係で高域で持ち上がってしまいます。I/Vは、信号源がハイインピーダンス・低容量でないと、いっそうその傾向が強くなります。

 また信号源の抵抗が小さくなると、反転アンプと同じで、ノイズゲイン全体が大きくなりますし、ドリフトも低周波のノイズと考えられ、オフセット・ドリフトともに増大します。

 お時間があれば、Rg,Cpを可変してシミュレーションしてみてください。