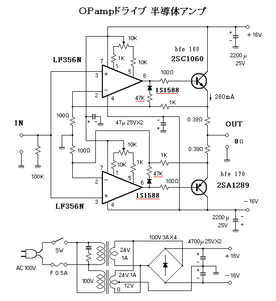
六田式半導体アンプ





  半導体アンプを作る時に頭を悩ますのが

 ドライブ段など前段の構成で、下手な設計

 だと部品数は多くなるし電源ON-OFF

 時に異音が出たりするので、音楽を聴く前

 に設計者の技量がバレてしまいます。

  本機の回路はOPampを2個使って前段を

 構成し、オフセット電圧を上下に設定する

 事で出力段のバイアスまでカバーして簡素

 に纏められ、気になる異音も出ません。

 この回路を考案されたのは六田嘉明氏で「設計六田氏、製作鹿野氏」としてMJ誌の1994年の

自作アンプコンテストに出品され、そのあと誌上に回路図等が掲載されたものです。その記事を見た

当初は、10Wのバイポーラアンプにしては電源も放熱器も大袈裟だなあという感想でしたが、それ

もその筈でオリジナルセットは純A級動作をさせていたのでした。

 というのも、オリジナル回路のままでAB級等にするとクロスオーバー歪に似た鋭い歪が発生して

しまうからで、本機では一工夫加える事で歪の問題を回避し、作りやすいAB級動作のアンプとして

います。詳しくは後ほど述べますが、回路としては以下のように簡単なものとなっています。


 オリジナルのOPampはLF357Hでしたが当機では手持ちの関係でLF356Nとしています。

出力段の石のhfeは100以上欲しいのですが、上下のペアはあまり揃わなくても大丈夫のようで

す。私は色々と手持ちの石で試して見たのですが、最大定格と極性さえ合っていれば、ほとんど問題

なく動作しました。ただhfeの低い石だと最大出力が下がるようです。ICの出力電流には限りが

あるので、それでドライブ電流が制限されるみたいです。純A級動作のように常時大電流を流す時は

ICに負担が掛からないように出力段をダーリントン接続の二段構成にするか、始めからダーリント

ンの石を使うという方法もあるようで、検索すると既にそのような作例もありました。

http://www.mimave.net/chibidac/mdd2955.html

 さらに諸先輩方の作例を探していたらAB級動作での歪の発生を軽減する方法が紹介されていまし

たので、のちほど紹介します試作段階で試してみたところ確かに改善が見られたので、当機でもこの

方法を取り入れてAB級動作としました。

http://www.geocities.jp/cheepchicaudio/op2/

 おかげで上の写真のようにさほど大きな放熱器ではないのですが、夏季での使用でも出力段の石は

指で触れる程度の発熱で納まりました。ただ、放熱器と前面パネルとの接触部分にはシリコングリス

をたっぷり塗って、パネルやシャーシも放熱に寄与させています。


    諸 特 性


 歪率のカーブは一部が凹んだ

特徴的な特性ですが、これでも

試作当初よりは改善されていて

大きく上下する事なくほぼ右肩

上がりの特性を示しています。

 また周波数特性は補正次第と

なりますが、当機では補正が無

くても安定していて何ら問題あ

りませんでした。その為グラフ

を省略しましたが、高域は20

0kHz/-3dBまで素直に伸びてい

ました。



無歪出力8.0W THD 0.41%

利得 19.8dB(9.8倍)1kHz

残留ノイズ 0.20mV





 先に紹介した諸先輩方の作例では何らか  

の補正が入っているのですが、オリジナル  

回路は補正が無かったので、当機もそれに  

倣いました。先に記したように、それでも  

問題なかったのですが、念の為10kHz  

の方形波応答でも確認して見ました。  

 右の波形のように乱れのない綺麗な方形  

波を見せていて、やっかいな寄生発振等も  

無いようです。



 雑  感

 本機は、簡単な部品構成で熱的にも安定した半導体アンプが組めて、しかも出力段の石もそれほど

選ばないという事で、私のように半導体アンプを不得手とする者にとっては最適なセットのように思

います。ただ、電源電圧がICの最大電圧に制限されるので最大出力が10W程度に抑えられますが

このクラスだと電源も放熱対策も大袈裟にはならず、かえって作り易いセットだと思います。





六田式半導体アンプ試作記



 話は前後しますが、当初試作したのは上記回路図の中の赤線のRとDの部品の無い回路で、それが

オリジナル回路なのですが、電源が有り合わせなので動作がオリジナルとは異なり、静電流を絞って

B級に近いAB級動作としたものでした。

 AB級動作に変更した試  

作機の歪率特性で、途中か  

ら歪率の急上昇がみられ、  

ある程度の所で緩くなって  

クリップに至るという、言  

わば「V字谷と河岸段丘」  

というような独特なカーブ  

を見せる物でした。  

 音的にも聴いて判るほど  

耳につく歪なので、私の駄  

耳でさえ落ち着かない音に  

聴こえて、長い時間聴いて  

いる気分にはなれません。  

 という訳で、この回路の  

まま本製作に取り掛る事は  

出来ませんでした。 


 この歪の急上昇する2W付近の波形を見ると、歪の正体はいわゆるクロスオーバー歪とは別物のよ

うですがクロスオーバー付近に鋭い切り込みが出来ていました。


 そこで静電流を増やして見たところ、波形としては横っ腹の切り込みは消えたように見えるのです

が、それでも歪率を測ってみると、多少の改善はあるのですが相変わらず「V字谷と河岸段丘」の特

徴的な曲線を見せていました。



 先に紹介したページの解説を読むと、出力段がカットオフするとOPampに負帰還が掛からず高利得

状態となるのが原因のようで、出力段を介した負帰還ループとは別に利得を制限する負帰還を直接掛

ける事で改善出来るようでした。

 そこで試作機でも、先の  

回路図の赤線の部品を追加  

して、抵抗値を変えて特性  

を採ってみました。     

 これをみると、抵抗値を  

参照した値よりも下げた方  

が途中からの歪の急上昇が  

抑えられるようです。さら  

に音的にも、私の駄耳では  

歪もほとんど気にならず、  

気持ち良く聴いていられる  

ようになりました。     

 上記のような試行錯誤の  

結果、本製作では制限抵抗  

を50kΩ前後にして組む  

事としました。




  2回路型OPampを使う


 今までのセットは単回路型のICを使っていましたが、先の参照ページによると2回路封入のIC

でもオフセット調節が出来るようですし、近頃は2回路ICの方が主流なので、こちらも試して見る

事にしました。なお以下の回路は、MJ誌に掲載された元祖オリジナルセットを製作された鹿野氏が

公表した回路を参考としました。


 この試作に使ったOPampは手持ちの流用で今では古いものですが、近頃はもっと色々と音が良いと

言われるICが出回っていて、鹿野氏の回路ではOPA2134が使われていました。さらに終段の

石もFETとする事でICへの負担を軽くしているようでしたが、本機の場合は終段も有り合わせで

というより、上側がダーリントンの石で下側は通常のオーディオ用というように、わざとチグハグな

特性の石を組み合わせてみました。


 気になるオフセット電圧  

は今回の方法でも問題なく  

調節出来ました。  

 歪率特性としては、緩い  

右肩上がりの特性となった  

のですが不自然に上下して  

いて、これはOPampの所為  

ではなく、出力段の上下の  

石の基本特性が不揃いの為  

だろうと思います。     

 上下の石のhfeは厳密  

に揃える必要はありません  

が、やはり基本特性だけは  

近い石を組み合わせた方が  

最終的な特性も素直なもの  

になるようです。   

 という訳で、この発展型でも問題なくオフセット調節が出来たので、これから六田式アンプを作ろ

うとするなら無理に単回路式のOPampでやるよりも、種類も豊富で数多く出回っている2回路式

を使う方が良いと思います。




目次へ →