12B4−A cspp アンプ






  CSPPの利点の一つにスイッチング・ト

 ランジェントが発生し難いという特徴があり

 B級に近い深いAB級で動作させても音質が

 損なわれる事はありません。今回はこの特徴

 をフルに生かして小型MT管で大きな出力の

 アンプを作ってみようと思いました。

  今回選んだのは小型MT管の12B4−A

 で、尚かつ大出力が苦手な三極管なので、こ

 の球で分不相応な出力が得られたらcspp

 の優位点が明らかに出来ると思います。

 大出力の狙えるMT管といえば7189Aや6RB10等が思い浮かびますが、これらの球のEhkは

100Vしかなく、カソードが大きく振幅するCSPPでは、個別のヒーター巻線が必要になってしまい

ます。また規格表を見ると、7189Aでは24Wとか、6RB10だと35Wの出力が得られるように

出ていますが、実際には球の負担が大きくて長持ちしないようです。その理由は無信号時のプレート損失

を大きく取っているからで、通常のDEPP動作の場合は、無信号時の電流を絞って深いAB級で使うと

カットオフの度にスイッチング・トランジェントが発生して音が悪くなるのです。

 (6RB10では無信号時に14Wを入れていますし、反対に電流を絞っている7189では歪が大き

くなっています。また電流変化の大きい7189の場合は、電源のレギュレーションが悪いと大振幅時に

B電圧が下がってしまうのですが、プレート電圧を制限一杯掛けているので無信号時の電圧を余分に上げ

ておく事も出来ず、規格表通りの出力を得るのは至難の技でした。)

 そのような訳で上記の球よりさらに小型で、なおかつ三極管で、過去の製作例にもない10W程度の出

力を目指す事としました。それが実現出来れば、今回の狙いは大成功ではないでしょうか。

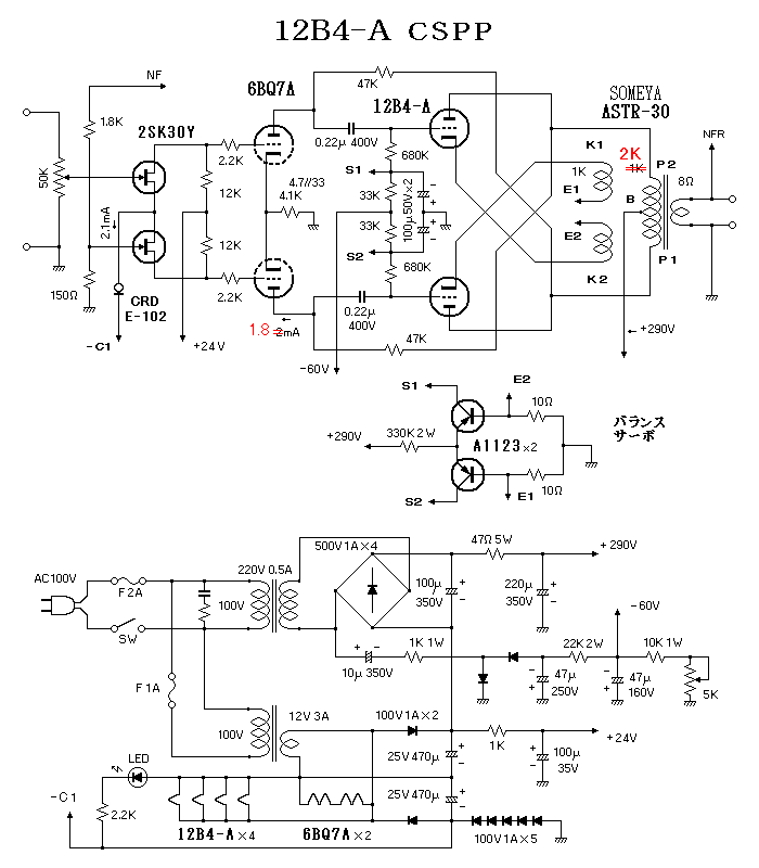
 回路としては以下の通りで、OPTに小型のアストロ電子のASTR30を使っているので、DCバラ

ンスが崩れないようにバランスサーボを組み込んでいます。このOPTの規格は以下の通りで、

http://www.za.ztv.ne.jp/kygbncjy/tubeamp/BIFILER_OPT/UI11-35_BifilerOPT.htm

今回は8kでの使用なので仕様では7Wの容量ですが、設計者のARITOさんは、これまでも余裕を持

たせた設計をされているので、10W程度ならギリギリ使えるのではないかと思ったのです。これについ

ては後で波形観測画像を示しますが、予想通りの実力を見せてくれました。



 なお当機の出力段の静電流は13mA前後で、プレート損失は約3.7Wとかなり絞っているので動作

例に無い出力を得ていますが出力管の負担は軽いと思います。電源部は絶縁トランスとヒータートランス

を組みあわせて廉価にまとめていますが、ヒータートランスの倍圧整流で下駄を履かせる事で、290V

のB電圧を得ています。絶縁トランスは伏せ型に取り付けて手持ちのカバーを被せたもので、OPTも手

製のカバーをあつらえています。この電源部は意外とレギュレーションが良くて、最大出力時でも電圧降

下は10V前後しかなく、出力段自体は10W以上出せる実力があるようです。ドライブ段の出力電圧が

先に頭打ちになってしまったようで、本機の最大出力はドライブ電圧で制限されてしまいました。ドライ

ブ段には五極管csppでも採用していたブートストラップを掛けていますが、出力管が低感度な三極管

の場合は思うような効果が得られず、出力段と同じ電源電圧ではブートストラップを掛けていてもドライ

ブ電圧が不足してしまうようです。・・・(注1)


諸 特 性


 気になる最大出力は10Wに僅

かに届きませんでしたが、これは

ノンクリップでの値で、10W時

点の歪率もほとんど変りませんで

した。という事で、当初の目標は

ほぼ実現出来たと思います。

 一方、低域の低出力領域で歪率

が悪くなっているのは、電源リッ

プルが残ってしまった影響と思い

ますが、0.1%以下なので気に

する事はないでしょう。



無歪出力9.7W THD2.2%/1kHz

利得 17.8dB(7.8倍) 1kHz

NFB  9.2dB

DF=10 on-off法1kHz 1V

残留ノイズ 0.12mV




 次に周波数特性で、100kHz付近から下がり始めていますがアバレ等も無く素直に下がっています。

小型でも手抜きの出来ないのがバイファラートランスなのですが、(どんなに小型でもレイヤー巻きで巻

いているので特性が管理しやすい)そんな優れたOPTの特性がそのまま現れていると思います。

 最終的な高域特性としては、10Hz〜180kHz/-3dBとなりました。




 そんな素直な高域特性は方形波応答にも表れていて、8Ω負荷でも負荷開放でも乱れのない整った波形

を見せていて補正は無用でした。音の良し悪しへの影響は判りませんが、こういう整った波形を見せられ

ると、OPTの選択は間違ってなかったという気持ちになりますね。・・・(注2)




 最後に、小型OPTを使った本機の低域出力がどこまで頑張れるか、最大出力に近い8Wの正弦波を入

れて周波数を下げて行ったところ、なんと! 30Hz/8Wの信号を綺麗に通していました。

 さらに下げて20Hzではさすがに磁気飽和していますが、20Hzだと本来なら1.75Wしか出せな

い仕様なので、これは納得です。(磁束密度は周波数の二乗に反比例)とにかくここまでの低域特性を示

したのは嬉しい誤算でした。



 以上のような良好な低域特性が得られたのは、DCバランス回路を採用した効果も大きいと考えます。

このバランスサーボはARITOさんが考案したのをそのまま採用したのですが、今回のような小型コア

のOPTでは必須の回路だと実感しました。半導体の入る回路はどうも理解し難いのですが、簡単な回路

で大きな効果が得られるので、もっと早く試してみるべきでした。

 一方、本機の出力管12B4−Aのプレート特性図に290V/1kΩのロードラインを引いてみると

最大出力は10W以上出せるようで、先にも述べましたがドライブ段に足を引っ張られて出力が制限され

てしまいました。普通に考えれば、ドライブ段を改良して出力段の実力が発揮出来るようにするべきです

が、そうやって出力を上げれば、今度は大出力域での小型OPTの音に不満が出て、OPTを載せ換える

ような大改造になってしまうと考えました。それではいつまで経っても完成しないので、なるべく小改造

で済むように、言わば「落し所」という事で今回の回路に落ち着きました。


 (注1)・・・CSPP回路におけるドライブ段のブートストラップについては以下のページに詳しい

       解説がありますので、興味のある方は参照して見て下さい。

  ARITOさんの以下のページの「ドライブ段の設計例」の章

http://www.za.ztv.ne.jp/kygbncjy/tubeamp/BIFILER_OPT/UI11-35_BifilerOPT.htm

  Ayumiさんのページ「CSPPのゲインと出力インピーダンス」

http://ayumi.cava.jp/audio/pow/node31.html


 (注2)・・・本機で搭載するOPT アストロ電子ASTR-30はレイヤー巻きで、レイヤー巻き

   は手間が掛かるのですが、小型にも係わらず良好な特性を持っています。

アストロ電子のページ https://astoro-denshi.com/page2.html




 雑 感

 アンプ自体の話とは少し逸れるのですが、今回採用している小型バイファラートランスはミニワッター

用として企画製作されたものでした。ただ当時の私はCSPPの特徴を生かすのは大出力アンプだと思っ

ていたのであまり注目していませんでした。しかし本機では小型MT管と組みあわせて意外と良好な結果

が得られ、さらに試聴会でも諸先輩方からCSPPの音がするとの評価を頂いたので、小型バイファラー

トランスのアンプでも、余裕を持って作れば捨てたものではないと考え直しました。

 さらに話は変って本機のシャーシの色ですが、このシャーシ塗装をしていたのは8月初旬の連続猛暑日

の頃でした。今度のアンプは何色にしようか、いつも迷うのですが自分の感性を信じて直感で選んでいま

した。そして何色かのスプレー缶を見比べながら手に取ったのは涼しげなブルーのスプレー缶で、赤など

の暖色系のスプレー缶は見るだけで暑苦しく感じていました。今年の盛夏の頃はそれほどの猛暑だったの

ですが、季節によってアンプの色が左右されるなんて、自分の事ながら苦笑いでした。